Laboratorium zaawansowanej elektroniki i automatyki 37
Problemy z automatyzacją realizacji zadań państwa, mają przed wszystkim państwa słabe i skorumpowane jak Polska ale nie tylko.
Duży i wielki niemiecki biznes działając globalnie musi być i jest kompatybilny informacyjnie i procesowo z nowoczesnymi koncernami światowymi. Nie może ignorować najnowszych technologii automatyzacji działania firm. Potężny niemiecki – światowy koncern informatyczny SAP sprawnie dostarcza potrzebne firmom rozwiązania. Firma założona w 1972 była pionierem w dziedzinie oprogramowania ERP - Enterprise Resource Planning czyli metod efektywnego planowania zarządzania całością zasobów przedsiębiorstwa.
Niemcy są państwem federalnym a nie unitarnym. Unifikacja komunikacji i procedur w państwie federalnym jest dużo trudniejsza niż w państwie unitarnym. Wszystkie niemieckie urzędy federalne, landowe i gminne mają łącznie 40 tysięcy programów i programików ! Zamiast działania na jednolitej platformie jest gmatwanina i gąszcz niezgodnych rozwiązań. Zaskoczeni urzędnicy z koncernów podejmujący czasem później pracę na urzędach stukają się w głowę. W miarę efektywnym wyjściem jest najczęściej Fax z urzędu do urzędu! Fax-y są nadal bardzo popularne w … Japonii i ten klocek pasuje do kryzysowej układanki w tym kraju.
Nic dziwnego że poziom cyfryzacji usług publicznych w Niemczech nie jest wysoki.
Zgodnie ze starymi pracami teoretyka biurokracji Maxa Webera idealni urzędnicy są tylko automatami a ich programem działania są przepisy pod które mają podciągnąć sytuacje faktyczne i wydać odpowiednie decyzje. W sytuacji gdy legislacją rządzi korupcja i wiejskie głupki, automatyzacja państwa w ogóle nie ma sensu.
Profesor Jadwiga Staniszkis pierwsza odkryła że pasożytnicza Transformacja Ustrojowa ma cele oficjalne pozorne i rzeczywiste cele ukryte. Oczywiście w takiej sytuacji automatyzacja nie może być zastosowana i nie ma żadnego sensu.
W pandemii Covid-19 Polska nie była w stanie wyprodukować prostych maseczek na twarz co świadczy wymownie o kondycji naszych instytucji i firm. Jest oszukańcze para – państwo i atrapa z dykty i paździerzu.
Badania i rozwój są prowadzone w krajach macierzystych zachodnich firm a istotnych, nowoczesnych samodzielnych zakładów produkcyjnych nie mamy. „Polski” eksport to dostawy dla central w innych krajach Zachodu. Polska aby sprostać takiej roli dostawcy Taniej Siły Roboczej i obniżyć koszty, sprowadza imigrantów, trwale blokując sobie możliwość dogonienia krajów wysokorozwiniętych.
Używanie zniekształcających i zaciemniających stan rzeczy pojęć często blokuje poszukiwania rozwiązania. GUS produkcje zachodnich firm na polskim terenie nazywa „polską” co tylko śmieszy. „Gardian Weekly” pokazał ( poniżej tylko fragment) instrumenty oddziaływania informacyjno – psychologicznego używane w mediach w czasie Wojny w Zatoce Perskiej 1991 roku.
Używanie takich słów jak ”Reżim Łukaszenki” , to zbędna, nieświeża i szkodliwa socjotechnika. Nachalna propaganda uniemożliwia trafną analizę. Lepiej obiektywnie opisywać rzeczywistość bez zbędnych skojarzeń ? Byliśmy „silni, zwarci i gotowi” a przyszedł Niemiec, który kopniakiem rozwalił państwo i zabrał mundur a nie tylko guziki.
Państwa tradycyjnie miały monopol na utrzymywanie bezpieczeństwa wewnętrznego i zewnętrznego. W Polsce epoki transformacji w ślad za erupcją bezrobocia ogromnie wzrosła ilość kradzieży co jest zrozumiałe. Powstaje pytanie czy lepiej wspomóc bezrobotnych zasiłkiem czy rozbudować policje i więzienia co jest bardzo kosztowne.
Przerażającą prawdę o funkcjonowaniu państwa polskiego dają nam listy Email ministra Dworczyka i innych. Że tak jest wiadomo od dawna ale to są bezlitosne bezpośrednie dowody. Chyba tylko bardzo stabilna sytuacja Europy powoduje ze państwo polskie w ogóle istnieje. Ono stoi dlatego że inne państwa zadowolone są z jego eksploatacji i nikt go nie chce kopnąć.
Współczesne państwa zbierają podatki i finansują m.in. wydatki socjalne. Faktem jest że rosnącym dochodom osobistym towarzyszy coraz mniejszy pożytek z jakim są wydawane. Stąd słuszna i sprawiedliwa idea podatku PIT. Każda idea może być jednak wykoślawiona lub zamieniona w swoje przeciwieństwo.
Polska ma jeden z najgłupszych, kryminogennych i niesprawiedliwych oraz pracochłonnych systemów podatkowych w świecie !
Jeśli to ma być podatek od dochodu na osobę to musi być bardzo wysoka kwota wolna na każde dziecko w rodzinie i podział dochodu na wiele osób co automatycznie oddala od wyższych stawek PIT ( szczególnie dziecko niepełnosprawne wymagające wzmożonej opieki oraz matkę niańczącą dzieci ) i dodatkowo gdyby podatek wyszedł pracującym rodzicom ujemny, jego część (!) płacił by Urząd Skarbowy podatnikowi. Aby jednak było z czego odliczać nie możne być innych potrąceń z podatku PIT, na przykład składki zdrowotnej. Takie rozwiązania z ujemnym podatkiem PIT funkcjonują w świecie. Rozwiązanie takie ma różne zalety:
-Promuje ono pracujących, odpowiedzialnych rodziców którzy wychowają bardzo cennego przyszłego podatnika a nie kolejnego bezradnego biorcę świadczeń socjalnych bowiem sytuacja rodzinna replikuje się w kolejnych pokoleniach.
-Przy wysokiej stawce podatku i niskich kolejnych progach stawek, osoby bezdzietne faktycznie zapłacą „bykowe” i to bez propagandowego podnoszenia owego drażniącego bykowego. Przy narodzinach dziecka kwota wolna liczona jest wstecz i rodzice dostają na rachunek wcześniej nadpłacony, spory pieniądz co pozwala im bez wstrząsu finansować nagle zwiększone wydatki powiększonej rodziny a nawet zamienić mieszkanie na potrzebne większe.
-Urząd Skarbowy zajmuje się całością dochodów i osób. Podatnik nie musi składać żadnych wniosków i zeznań. Gdy w Pesel pojawiło się dziecko od razu jest uwzględniane. Dalej do Pesel spływają informacje o dziecku idącym do dotowanego przedszkola, szkoły i w końcu do pracy. Dziecko nie może zniknąć.
-Gdy podatnik z dziećmi zostanie czasowym (!) bezrobotnym dostanie zwrot ujemnego podatku na dzieci
-Zniechęca do pracy na czarno
-Zniechęca do oszust alimentacyjnych.
-Likwiduje zbędne urzędy
Tak więc w ramach PIT pieniądze powinny przepłynąć od konkretnych grup do konkretnych grup. W idei budżetu homogenicznego wszystkie podatki anonimowo wpadają do wspólnego wora ale z koryta najwięcej żrą ci którzy są najbliżej niego i potrafią się rozpychać. Ponieważ przykładowo, górnikom „się należy” to dobrze zarabiający rodzice trójki dzieci płacą luksusowym górnikom, zarazem tworząc przyszłego podatnika ze swoich dzieci! Trudno o większą, samobójczą głupotę. Rzut okiem na małpiarnie nazwą Sejmem i rządem wiele tłumaczy ale nikogo nie usprawiedliwia.
Nawet jeśli kraje UE zmniejszą swoją emisje CO2 to mało to zaważy na światowym bilansie. Banki Zachodu od lat nie finansują już inwestycji w „brudną” energetykę węglową a mimo to ona w świecie się rozwija. Zachód ma w światowej gospodarce coraz mniej do powiedzenie i odmowa finansowania projektów węglowych nic nie dała. Chiny, Japonia i Korea Południowej dawały 96% zagranicznego finansowania projektów węglowych na świecie. Japonia i Korea zapowiedziały koniec tego zagranicznego finansowania w 2021 roku. Chiny dotychczas dawały ponad 70 % finansowania wszystkich powstających elektrowni węglowych na świecie. Chiński prezydent Xi Jinping w 2021 roku zapewnił, że Chiny zwiększą wsparcie dla krajów rozwijających zieloną i niskoemisyjną energetykę i znacznie zmniejszą zagraniczne finansowanie nowych węglowych projektów energetycznych.
Energia elektryczna z węgla jest najtańsza ( oczywiście bez uwzględnienia kosztów niszczenia środowiska naturalnego i zdrowia ) i odmowa Zachodu finansowania tej energetyki w krajach rozwijających się, w istocie jest tożsama z zabiegiem zatrzymania rozwoju gospodarczego i społecznego w tych krajach. Chiny zdjęły tą blokadę rozwojową prowadzoną przez Zachód.
Wraz z zachodnią likwidacją finansowania brudnej energetyki przykrojono lub zlikwidowano tam fizyczną produkcje dla niej. Tak więc rozwijającemu się krajowi sojuszniczemu lub przynajmniej nie wrogiemu, Chiny budują energetykę i różną infrastrukturę umożliwiając rozwój a kraj przyjazny USA może od hegemona kupować drogo broń pogrążając się w stagnacji i biedzie.
„Zgoda buduje a niezgoda rujnuje” Na wszczynanych przez hegemona konfliktach zyskuje tylko on a tracą wszyscy ! Gdy Australia podżegana przez hegemona podjęła agresywną propagandę wobec Chin te po ostrzeżeniach po prostu zrezygnowały z importu australijskiego węgla energetycznego. Powstałą lukę chińskiego popytu na węgiel energetyczny zapełniła Indonezja i Rosja.
Na każdym poziomie począwszy od nano i mikro... świata działają sprzężenia zwrotne. Podobnie jak w relacji Chiny Australia stało się w relacji Rosja Polska. Gdy Polska stawiała przeszkody w rozbudowie sieci tranzytowych gazociągów zmusiła Rosję i Niemcy do wybudowani podmorskich gazociągów Nord Stream. Rosyjski gaz będziemy z marzą kupować od Niemiec.
W wielu krajach nabycie samochodu elektrycznego jest dotowane a właściciele dostają różne ulgi i ułatwienia. Czyli zamiast racjonalności rynku jest brutalny podatek i przywilej oraz przymus administracyjny urzędników. Trochę to przypomina siłowe wprowadzanie PGR-ów w PRL czyli Państwowych Gospodarstw Rolnych czyli sowieckich Sowchozów. Pozornie racje były za: ekonomia dużej skali gospodarstwa liczącego tysiące hektarów ziemi, opłacalna mechanizacja dobrze wykorzystanym sprzętem, nauka (agronomowie ) i nowoczesność na usługach. Ale PGR-y aż do likwidacji cały czas były dotowane przez ... małe, zacofane gospodarstwa chłopskie. Ale odpowiedniki PGR-ów w NRD i Czechosłowacji były w miarę wydaje. O ich niewydolności w Polsce zadecydował chyba kontekst ideologiczny. Kołchozy i Sowchozy kojarzyły się z brutalną przymusową konfiskatą chłopskiego gospodarstwa, niewolniczą pracą, makabrycznym wyzyskiem, nędzą i głupim zarządem człowieka partii komunistycznej.
Norwegia w 2022 roku zabroni importu spalinowych samochodów osobowych.
Koncern Ford zadeklarował przejście produkcji na samochody elektryczne w ciągu dekady. Za 11 mld dolarów Ford zbuduje dwie nowe wielkie fabryki EV w stanach Tennessee i Kentucky dotąd omijanych przez wielkie koncerny motoryzacyjne. Przejście na produkcje EV oznacza całkowitą rezygnację z większości dotychczasowych fabryk, systemów poddostawców i koncepcji organizacji produkcji. Taniej będzie zamknąć niepotrzebne już zakłady niż je modernizować i przeszkalać faktycznie zbędny już personel zastąpiony przez automatyzacje w nowych fabrykach.
Od 18 października do końca 2021 roku koncern Skoda Auto wstrzyma lub znacznie ograniczy produkcję we wszystkich trzech czeskich fabrykach. Powodem jest m.in. brak mikroelektroniki.
Sprawa bezpieczeństwa baterii litowych jest nie rozwiązana. W Niemczech wszystkie pożary w dużych zajezdniach autobusowych zaczęły się od pojazdów elektrycznych. Stuttgart 6 osób rannych, Dusseldorf 38 autobusów, Hanower. Ale płonęły też mniejsze zajezdnie. Monachium wycofuje E-busy z ruchu. Zdumiewająca jest dynamika pożarów pojazdów elektrycznych zarejestrowana kamerami monitoringu.
Elektrownie, sieci przesyłowe i dystrybucyjne w świecie nie są przygotowane na dużą ilość ładowarek i samochodów elektrycznych EV.
Większość punktów ładowania EV działających w Anglii będzie skonfigurowane do automatycznego wyłączania się w godzinach od 8 do 11 oraz od 16 do 22. Przepisy wejdą w życie w maju 2022 roku. Celem regulacji jest zmniejszenie obciążenia elektrowni i sieci elektroenergetycznych w okresach szczytu zapotrzebowania na energię. Regulacje dotyczą punktów ładowania stosowanych w domach i miejscach pracy. Nowe prawo nie dotyczy płatnych publicznych punktów ładowania oraz stacji na autostradach i głównych drogach.
Zarezerwowano też dostawcom energii prawo do wprowadzenia „losowego opóźnienia” załączenia każdego znacznego odbiornika wynoszącego do 30 minut w szczytach obciążenia, gdy w danym miejscu sieci dojdzie do za dużego wzrostu zapotrzebowania. Regulacje te dotyczą zatem elektrycznego ogrzewania, klimatyzatorów, pomp ciepła....
Na koniec 2020 roku w Europie było zainstalowanych 220 GW mocy w energetyce wiatrowej. Ponad 194 GW przypadało na elektrownie lądowe, a pozostałe około 25 GW na offshore. Przyrost nowych mocy netto wyniósł 14,3 GW. Średnia moc znamionowa nowych turbin lądowych wyniosła 3,3 MW, a morskich 8,2 MW.
Wiatraki są projektowane na 20-25 lat eksploatacji. Po tym czasie można wydłużyć żywotność wielu z nich remontem generalnym czyli wymianą niektórych urządzeń, ale najczęściej bardziej efektywnym rozwiązaniem jest wymiana turbiny na nową o większej mocy.
Najwięcej mocy w 2020 roku wycofano z eksploatacji w Niemczech (222 MW), Austrii (64 MW), Danii (61 MW) i Belgii (25 MW). Używane wiatraki są często sprzedawane na wschód Europy, głównie do Polski
Nowe wiatraki mają o 1,84 razy większą moc niż pierwotna mimo zastosowania na tym samym obszarze o 1/3 mniejszej liczby turbin. Mają też lepszy współczynnik mocy.
Sprowadzanie tego złomu do Polski jest przestępstwem ale atrapa prokuratury nic nie robi.
Generacja zielonej energii w Polsce realnie w bilansie kraju wzrosła w okresie 2018-2020: wiatrowej z 7.6% do 10.0% i fotowoltaiki z 0.3% do 1.3%.
Wiele krajów ma kłopoty z prosumentami PV i wprowadza przepisy, zmuszające do konsumowania jak najwięcej własnej energii a nie obciążania nią systemu energetycznego.
Prosumenci zachęcani są do instalacji pomp ciepła. Ciekawe jak zestaw PV i Pompy Ciepła sprawdzi się w czasie normalnej zimy gdy Słońce słabo świeci a śnieg pokryje panele ?
Dotychczas lawinowy przyrost ilości instalacji PV dawały dopłaty, opusty, odliczenie od podatku. Znów ciśnie się na myśl analogia z PGR-ami.
Dachowe instalacje PV coraz częściej płoną i konieczne jest dopracowanie systemów. Po rozsądnej cenie energia przez PV jest generowana tylko w wielkich instalacjach dołączonych do sieci
Wysokich Napięć i to w miejscach o dużym nasłonecznieniu.
Polska przygoda z mikroelektroniką zakończyła się upadkiem CEMI na początku lat dziewięćdziesiątych. Zakupionej na przełomie lat 60/70 od Francji technologi nie potrafiono skutecznie modernizować i produkcja była coraz bardziej archaiczna. Nawet tranzystory mocy z licencji RCA (1974 ) były złej jakości.
W bloku wschodnim w zasadzie układów scalonych nie projektowano a tylko je z opóźnieniem kopiowano, skazując się na naśladownictwo i zapóźnienie. Opóźnienie ZSRR w mikroelektronice w 1989 roku do światowych liderów wynosiło rzekomo tylko 8 lat. Duże inwestycje poczyniono w mikroelektronice w NRD gdzie produkcja była nowoczesna ale trapił ją niski uzysk i w następstwie potwornie wysokie ceny złożonych układów.
Współcześnie poza najprostszymi, niskomarżowymi przedmiotami sprzedawanymi na rynku konsumpcyjnym i inwestycyjnym wszystkie zawierają przeróżną elektronikę.
Finalną produkcję zastosowań mikroelektroniki totalnie zdominowały Chiny, które mimo zdeterminowanej i wspartej setkami miliardów dolarów polityki doścignięcia światowej czołówki mikroelektroniki czyli Tajwanu i Korei mają jeszcze dużo pracy. USA w blokadzie technologicznej chińskich firm mikroelektronicznych stosują metody całkowicie bezprawne czyli bandyckie.
Coraz mocno odstające od technologicznej czołówki produkcyjnej firmy z USA trudnią się głównie projektowaniem i pośrednictwem handlowym czyli nowoczesną produkcje zlecają bo nie mają własnej technologii. Gdy okazało się że projekty giganta Huawei są całkiem dobre stanowiąc śmiertelne zagrożenie dla firm amerykańskich hegemon postanowił go zniszczyć stosując de facto środki wojenne co przecież nie zmienia faktu że procesory Intela coraz bardziej trącą myszką i Apple ratując swoją pozycje zrezygnował z nich na rzecz swojego nowego, wydajnego flagowego procesora M1. Europa w mikroelektronice nigdy nie była silna a od dwóch dekad pokazuje że przestała być innowacyjna. Są jeszcze silne twierdze ale już nie do obrony.
Ilość zastosowań mikroelektroniki jest ogromna i na wykresie trochę na siłę poszufladkowano funkcje układów scalonych. Szczególnie trudne jest zaszufladkowanie układów wielofunkcyjnych.
Wydajny mikrokontroler CMOS może zawierać kilka bardzo dokładnych przetworników A/D Sigma Delta. Zbudowane są one ze wzmacniaczy operacyjnych, kluczy, przełączanych kondensatorów, źródła napięcia odniesienia, komparatora i filtru cyfrowego. Filtr cyfrowy to w istocie procesor DSP z układem mnożącym w jednym cyklu pracujący ze sztywnym „programem filtru”. Przetwornik taki może zawierać poniżej 10 tysięcy do ponad 100 tysięcy tranzystorów a więc strasznie dużo. Decyduje o tym głównie rozbudowa filtru cyfrowego zależna od jego wymaganej selektywności. W tej idei Sigma Delta ilość tranzystorów przechodzi w jakość ADC.
Ale nawet prostszy mikrokontroler może zawierać do obsługi sensorów Wzmacniacz Instrumentalny o programowanym wzmocnieniu czyli PGA oraz 12 bitowy przetwornik A/D i multiplxer. Taki przetwornik ADC też może zawierać dużo elementów.
Różnych zadań do wykonania jest mnóstwo i kolejno będą omawiane.
Koncern IBM który kiedyś zdominował świat komputerów szybko zastosował swoje komputery w swojej automatyzowanej produkcji i projektowaniu jeszcze bardziej uciekając konkurencji. Projektowanie złożonych procesorów wymaga silnych komputerów. I tu widać działanie sprzężeń zwrotnych.
Prosta i tania technologia bipolarna lub CMOS wymaga zaledwie 8 masek. Kolejnych masek i procesów wymaga modyfikacja wytwarzania dla:
-Uzyskanie bocznych tranzystorów PNP o takiej częstotliwości jak NPN czyli dla układów szerokopasmowych lub lepszych
-Uzyskanie pełnowartościowych tranzystorów bipolarnych dodatkowo do CMOS czyli technologia BiCMOS
-Uzyskania części tranzystorów CMOS na napięcie 600V a wyjątkowo 1200 V.
-Mixed Mode CMOS z dodatkowymi warstwami metalizacji i poly.
Im więcej masek i procesów do wykonania tym większy jest koszt produkcji a zarazem mniejszy uzysk co mocno wpływa na końcową cenę układu scalonego
Sprawdzenie.
1.Użycie funkcji mieszającej Hash do szybkiego wyszukiwania informacji może być bardzo efektywne ale jest ryzykowne i lepiej jest system przetestować. Konieczność rozwiązywania konfliktów dostępu komplikuje algorytm. Funkcja mieszająca z 1019 ( jest to liczba pierwsza formatu 4N+3 aby móc zastosować kwadratowy algorytm szukania Day-a) nazw ( z Windows Staff ) tworzy liczby 32 bitowe następnie funkcją Mod przykrojone do mniej niż 1019. Wykresy Wartości i Histogramy wskazują że wszystko powinno być w porządku.
Kontrolnie uruchomiono algorytm dla wypełnienia tablicy 80% otrzymując średnią liczbę dostępów circa 2.2 ale w jednym najgorszym przypadku aż 26. Gdy przy tym samym wypełnieniu 80% bardzo mocno zwiększymy ilość nazw ( encyklopedia) średnia liczba dostępów nadal wynosi ca 2.2 a najgorszy przypadek nie tylko nie wzrósł ale spadł co pokazuje jak jednostkowo silne są przypadki !
-Czy rezultaty są poprawne ?
-Jak jeszcze można zorientować się że wyszukiwanie będzie zawsze błyskawiczne ?
2.Na rysunku jest realny scalony tranzystor NPN. Kiedy i jak aktywuje się współistniejący fizycznie tranzystor PNP?
Cwiczenie
1.Różne układy analogowe, coraz częściej jako składniki dużej całości, nadal są bardzo ważne. Pierwsze scalone źródło napięciowe BandGap wynalazł R. Widlar. Lepsze rozwiązanie wynalazł później P.Brokaw, które to było i jest przedmiotem dalszych wariacji. W odróżnieniu od fizyki półprzewodników w mikroelektronice nie ma czegoś takiego jak ścisłe „BandGap Voltage” Źródło BandGap ma paraboliczny dryft temperaturowy ( on może być dalej skompensowany odpowiednim rozwiązaniem a pierwsze opatentował R. Widlar ). Zakładając że dryft ten jest zerowy dla T=35 C napięcie to trochę zależy od poziomu domieszkowania, gęstości prądów w tranzystorach i dryftu termicznego rezystorów, który jest uwzględniony w projekcie. Wynosi ono zależnie od tych czynników 1.19-1.25V.
Na schemacie jest udany układ ( także dalsze za H.Camenzind ) dający podwójne napięcie BandGap o małej wrażliwości ( ogromnie ważne w produkcji ) a przy tym bardzo prosty bowiem Q2 to dwukolektorowy tranzystor boczny PNP a Q4 to na jednym obszarze kolektora dwa połączone wzory B-E czyli Darlington. Kondensator C1 kompensacji częstotliwościowej Millera zapewnia stabilność pętli ujemnego sprzężenia zwrotnego.
Przy prądzie kolektora 27.7 uA napięcie Ube tranzystorów o pojedynczej powierzchni wynosi 665 mV. Tranzystor Q3 ma relatywną powierzchnie 24 a przy takim samym prądzie Q2 i Q3 na oporniku R3 jest napięcie 83 mV bowiem w temperaturze pokojowej exp (83/26) wynosi około 24 raza, gdzie 26 mV to w temperaturze pokojowe kT/q.
Model w programie z rodziny SPICE potwierdza poprawne działanie układu.
W układach BandGap im większa jest powierzchnia jednego z tranzystorów pary tym lepiej no ale trzeba zachować umiar z wymiarem – zajętą powierzchnią chipa. Działający model fizyczny zbudowano kiedyś z dwóch identycznych co do Ube przy połączonym C-B, wybranych tranzystorów PNP BC307 jako Q2, tranzystora Q1-BC237 a „duży” ( jest znacznie mniejszy niż względne 24 razy jak w przykładzie !) tranzystor Q3 to BC337. Tranzystor Darlingtona to Q4-BC517. Dla jednakowej temperatury łepki tranzystorów Q1, „Q2”, Q3 są przyłożone razem i owinięte drutem miedzianym a ich wyprowadzenia ciasno zlutowane. Q4 jest osobno aby nie podgrzewał tamtych. Ube tych tranzystorów można zmierzyć DVM przy prądzie jaki on stosuje.
-Jakie mają być rezystory R1 i R2 aby napięcie stabilizatora miało zerowy współczynnik temperaturowy przy temperaturze 30 C z prądem tranzystorów w temperaturze pokojowej ca 20 uA ? Jakie jest stabilizowane napięcie ?
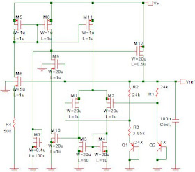
2.W układzie stabilizatora napięcia CMOS BandGap zastosowano dwa niskiej jakości podłożowe tranzystory PNP połączone w diody ( to nie jest droga technologia BiCMOS ) w wariacji układu Brokaw, łatwe i tanie do wykonania. Q1 jest 24 razy większy od Q2 a oba przy stabilizacji napięcia wyjściowego pracują z takim samym prądem wyznaczonym przez rezystory R1 i R2.
Różnicę napięć z układu tranzystorów – diod PNP i rezystorów podano do wzmacniacza operacyjnego z wejściową parą różnicową M1,M2, lustrem prądowym M3,M4, stopniem napięciowym z kaskodą M10,M9 i tranzystorem wyjściowym M12.
-Jaka ma być wartość rezystora R3 gdy tranzystor Q1 zamiast „powierzchni” 24X będzie miał 5X lub 100X.
-Co odpowiada za start układu po podaniu zasilania
-Jak zminimalizować błędy wprowadzone przez układ startowy
-Zaproponuj lepszy układ startowy
3.Na rysunku pokazano modelowany w programie rodziny SPICE wzmacniacz operacyjny pracujący także przy zerowym napięciu wspólnym ( czyli obejmuje GND przy jednym napięciu zasilania ) o wyjściu Rail to Rail znakomicie nadający się do współpracy z sensorami i ADC mikrokontrolera.
Wejściowa para Q1,2 swoim wyjściem zaburza od strony emiterów lustro prądowe Wilsona Q3,4,5 zasilane z dwóch kolektorów tranzystora Q16 tak że na wyjściu lustra pojawi się circa różnicowy prąd wyjścia pary wejściowej. Para i lustro pracują jako kaskoda co jest dla pasma przenoszenia wzmacniacza korzystne szczególnie gdy tranzystory PNP nie są rewelacyjne. Wtórnik na Q6 steruje wyjściowy tranzystor Q14 i wtórnik Q2 sterujący od strony emitera Q11, sterujący dalej stabilizowaną ( obniżone wzmocnienie prądowe ale polepszona częstotliwość graniczna Ft „tranzystora”) wyjściową parę Q10,13 o stosunku powierzchni 5-10 razy a tu 6 razy. Zwiększona powierzchnia tranzystorów Q7,8,9 decyduje o spoczynkowym prądzie polaryzacji tranzystorów wyjściowych. Dla stabilności cieplnej Q8 jest blisko Q12 a Q7 Q11. Kondensator C1 to kompensacja częstotliwościowa Millera.
-Z którym tranzystorem najlepiej ma być sprzężony cieplnie tranzystor Q9 ?
-Zaproponuj alternatywne rozwiązanie bez „dużych” tranzystorów Q7,8,9 i sprawdź programem działanie
-Dodaj w modelu wzmacniacza układ kompensujący - kasujący prądy wejściowe polaryzacji i sprawdź działanie symulacją
4.W układach wielofunkcyjnych z reguły są stosowane proste wzmacniacze operacyjne i komparatory. Ale ich wady, na przykład nie za szeroki zakres napięć wspólnych, nigdy nie mogą w układzie być istotne. Na rysunku pokazano model prostego komparatora CMOS w programie rodziny SPICE
Dla optymalizacji parametrów komparatora ( szybkość / pobór mocy ale też niezrównoważenie i szumy ) wymiary tranzystorów ( W- Width, L- Length kanału ) są mocno zróżnicowane.
-Podaj z czego wynikają optymalne proporcje wymiarów tranzystorów w tym komparatorze
-Udowodnij symulacją poprawność rozumowania
5.Łatwiej niż realne w systemie czasy propagacji jest zmierzyć częstotliwość generacji. Łańcuch nieparzystej liczby inwerterów z wejściem dołączonym do wyjścia tworzy generator. Rolę invertera może tworzyć blok który przy kombinacji pozostałych zmiennych zachowuje się jak inwerter.
Gdy połączymy wejście ujemne z wyjściem komparatora ( jeśli to jest możliwe ze względu na zakres napięć wspólnych lub różnicowych czy z innego powodu ) to otrzymany generator jako że szerokopasmowy komparator nie ma kompensacji częstotliwościowej jak wzmacniacz operacyjny. Ale z reguły potrzebny jest czas reakcji komparatora na mały sygnał. Poza tym chcemy mieć pewność że komparator ładnie reaguje bez żadnych podwzbudzeń. Jednak gdy między wyjście a wejście ujemne komparatora damy rezystorowy dzielnik rzędu 1000:1 ( aby wymagany skok sygnału wejściowego był mały ) to pętla sprzężenia potrafi być z konkretnym komparatorem stabilna czyli bezużyteczna w tym teście. Aby wymóc oscylacje komparatora może dodać w dzielniku rezystorowym kondensatorek tworząc filtr dolnoprzepustowy zmniejszający margines fazy pętli, dodać małe dodatnie sprzężenie zwrotne czyli histerezę lub w pętli dodać inwerter za wyjściem komparatora. Każda z tych trzech metod wywołania generacji, czas okresu generowanego sygnału „prostokątnego” powiększa ponad czasy reakcji komparatora ale ten dodatkowy czas jest łatwy do określenia.
-Ustal jakie jest minimalne tłumienie dzielnika rezystorowego dającego stabilną pętle sprzężenia zwrotnego dla opisanego komparatora CMOS w funkcji wartości większego rezystora dzielnika.





Problemy z automatyzacją realizacji zadań państwa, mają przed wszystkim państwa słabe i skorumpowane.
OdpowiedzUsuńhttps://www.youtube.com/watch?v=SNRgbwRJv7w
Jakie święta, takie ustawy i taka automatyzacja.
Witam
UsuńTakie coś w Polskim parlamencie. To się w głowie nie mieści
6 kwietnia 2020 Salsforce i Deloitte opublikowały raport
OdpowiedzUsuń"THE WOLRD REMADEBY COVID 19 SCENARIO FOR RESILIENT LEADERS"
W typ raporcie jest napisana dokładna instrukcja w co ludzie muszą wierzyć:
-Szczep wirusa SARS-COV 2, który powoduje chorobę covid 19, mutuje i ewoluuje, unikając wytępienia;
-Obywatele rezygnują ze swobód na rzecz rządów w imię powstrzymania wirusów,
-Kraje zaniedbują wspópracę i wdrażaja politykę izolacjonistyczną,
-Rządy ucikają się do skrajnych instrumentów monitorowania i kontroli,
-Globalne ożywienie gospodarcze do połowy 2022 r, przy czym tempo ożywienia jest różne w poszczególnych krajach,
- Dystans fizyczny staje się trwałym warunkiem wpływającym na spójność społeczną. Powszechne są paranoja i podejrzliwość,
-wolność jednostki maleje, ponieważ rządy wprowadzają surowe środki (takie jak obowiązkowe programy badań przesiewowych i ślezenia oraz kary), aby ograniczyć rozprzestrzenianie się choroby w kraju,
-technologia rozwija się, aby sprostać wirtualnym wymaganiom społeczeństwa, ale fundusze są głównie przeznaczane na ekstremalny nadzór w nadziei na powstrzymanie wszechobecnej pandemii,
-rozwijane są zaawansowane formy komunikacji wirtualnej, a godziny policyjne i przepisy ograniczają komunikację osobistą;
-itd itd
Witam
UsuńCzyli potrzebny był przewodnik stada !
Wyczerpująco i ciekawie opisany temat
OdpowiedzUsuńWitam
UsuńSa luki ale nieduże. Dzięki za komplement
Podoba mi się ten wpis
OdpowiedzUsuńWitam. Zachęcam do lektury !
UsuńSuper ciekawy wpis
OdpowiedzUsuńWitam. Staram się wybierać nośne tematy ale nie za trudne
UsuńCiekawy wpis
OdpowiedzUsuńRewelacyjny jest ten wpis
OdpowiedzUsuńDziękuje za pochwałe ! Prosze o sugestie tematów.
UsuńUwielbiam takie wpisy i pogłębianie dzięki nim swojej wiedzy.
OdpowiedzUsuńWitam. Proszę o sugestie tematów.
Usuń