wtorek, 1 marca 2022

Laboratorium zaawansowanej elektroniki i automatyki 43

 Laboratorium zaawansowanej elektroniki i automatyki 43
"Archiwum - JFET

 Zasade dzialania tranzystora FET  opatentowal Julius Lilienfeld w 1925 roku. Ale byl on wtedy niewykonalny technologicznie. Pierwszy JFet o nedznych parametrach powstal w 1936 roku. W latach czterdziestych badacze Bell Laboratories John Bardeen, Walter Houser Brattain i  William Shockley usilowali zbudowac Feta i doglebnie studiujac temat nad niepowodzeniami w 1947 roku  wynalezli tranzystor bipolarny. Rozwazania teoretyczne Shockleya pozwoliy zbudowac w BL pracujacego JFeta w 1953 roku. W Japonii patent na Static Induction Transistor - SIT czyli JFeta ale z krotkim kanalem wydano w 1950 roku.
Masowa produkcja JFetow musiala zaczekac na udoskonalenie technologii epitaksjalno - planarnej. W USA rok 1966 przyniosl wysyp JFetow w obudowach metalowych TO-72 a niedlugo plastikowych TO92. W Europie tranzystory JFet pojawily sie masowo w 1968 roku i co ciekawe od razu pojawily sie wyroby z nimi czyli badania prowadzono i prototypy sporzadzano z amerykanskimi elementami. Dyskretny tranzystor JFet produkowany jest w ilosciach co najwyzej paru procent tranzystorow bipolarnych i zawsze byl z powodu malej skali produkcji i sprzedazy duzo drozszy od tranzystorow bipolarnych. Uzyte masowo w produkcji  tranzytory JFet ( mikrofon elektretowy, sensor piroelektryczny, jonizacyjny... ) sa wprost masowo zamawianie i kupowane u producentow, czesto z niezrozumialym oznaczeniem lub bez oznaczenia.
W 1970 roku w USA dostepnych bylo okolo 50 typow JFetow ( w tym kilka podwojnych par ) w cenie detalicznej 0.5-2 dolarow (pary sa drozsze) a wiec sa one drogie.  Tranzystory przewodnosci P stanowia ca 10% calosci produkcji.Tranzystory te poza mikrofalowymi HEMT GaAs i wynalazkami Japonczykow sa w stagnacji. Najmocniejszy standardowy JFet ma typowa Rdson= 4 Ohm
Zwiezle i dobrze  fizyke tranzystora JFet omawia: "Semiconductor Devices and Integrated Electronics", A.G. Milnes, Van Nostrand, 1980. W jezyku polskim nie ma niczego godnego polecenia.
Na technologie mikrolektroniczna sklada sie fizyka, chemia, optyka, mikromechanika, automatyka i elektronika. Najtrudniejszym i najwazniejszym procesem jest fotolitografia. Zatem mikroelektronika jest suma wszystkich atutow jednych i suma slabosci drugich. CEMI posluguje sie tylko starawa importowana zachodnia technologia slabo doskonalona i kopiowana. Zakupy technologi sa krajom RWPG ( RFN po cichu pomaga firmom z NRD ! ) utrudniane. Przy okazji zakupu od RCA fabryki kineskopow kolorowych kupilismy tez troche masek i technologii do szybkich tyrystorow, tranzystorow mocy w obudowie TO220 i paru ukladow scalonych. Rzekomo zakup licencji na radiodbiornik Elizabeth od Sanyo byl tez przykrywka do zakupu masek i technologi na kilka ukladow scalonych Sanyo ale nowoscia one byly w 1969-1972 roku.  

Niewiele pozniej niz dyskretne JFety pojawily sie monolityczne JFety w analogowych ukladach scalonych glownie jako para roznicowa przewodnosci P i jako startowe zrodlo pradowe i jako zrodlo pradowe, czasem wielowyjsciowe. W technologi bipolarnej i technologi CMOS uzycie JFeta wymaga dwoch dodatkowych grup operacji technologicznych co  oczywiscie podnosi koszty produkcji bowiem wiecej jest operacji i mniejszy jest uzysk produkcyjny. Od lat masowa technologia BiFet jest popularna, standardowa i tania.
Czesc koncernow oprocz obudowanych JFetow oferuje tez same chipy - struktury i w katalogach jest ich rysunek z wymiarami. Najpopularniejsza struktura po selekcji ma ( co najmniej ) wszelkich rodzajow oznaczen rynkowych i obudow 38 ! Struktura ta to przykladowo  jednoczesnie popularny amerykanski typ 2N3819 i europejski BF245 a po dodatkowej selekcji w grupach BF245 A,B,C.

W tabelach podano zastosowania i preferowane do nich JFety.

 Z fizyki idealnego JFeta wynika odniesiony do wejscia szum napieciowy i pradowy:
-Napiecie wejsciowe szumow. Szum termiczny kanalu jest rownowazny szumowi termicznemu Johnsona bramkowego rezystora o opornosci 0.67 / Gm, Gm to transkonduktancja tranzystora w punkcie pracy. Stala 0.67 jest wyznaczona doswiadczalnie i bardziej zgodna z rzeczywistoscia niz wynikajaca z teorii, sila rzeczy uproszczonej. Dla latwej orientacji gestosc widmowa szumow termicznych Johnsona rezystora 1 K wynosi 4nV/pHz, p oznacza tu pierwiastek z Herza. Transkonduktancja jest proporcjonalna do pierwiastka z pradu drenu i maleje wraz z temperatura. Czyli widmowa gestosc napiecia szumow maleje z wykladnikiem 0.25 pradu drenu. Rosnie natomiast z temperatura czyli moca strat w JFecie. Zatem nie nalezy stosowac zbyt duzego pradu pracy JFeta bowiem ze wzrostem pradu napiecie szumow via transkonduktancja troche spada ale podwojnie wzrasta ze wzrostem temperatury skutkiem mocy strat !
-Shot noise pradu bramki wynosi 0.57pA/p(HzuA) Istotny jest tylko w zakresie malych czestotliwosci i duzej opornosci zrodla sygnalu. Prad szumow bramki w pasmie B wynosi p(2qIgB) q-ladunek elektronu, Ig prad staly uplywnosciowy DC bramki. Prad uplywnosciowy bramki podwaja sie co 10C.Przy podwyzszeniu temperatury z 25C do 125C rosnie 1000 krotnie. Gdy istotny jest prad uplywu i szumow, prad pracy tranzystora i napiecie Uds musza byc male aby przyrost temperatury tranzystora nie przekraczal 1C.
Do uplywnosciowego pradu bramki dochodzi prad jonizacji zderzeniowej ( o nim dalej) ktory moze osiagnac katastrofalne wartosci.

Dodatkowe zjawiska szumowe
-Szumy napieciowe typu 1/F. Przyczyna sa glownie niedoskonalosci w siatce krystalicznej. Czyli im lepsza jest technologia produkcji tym szumy te objawiaja sie dopiero przy nizszych czestotliwosciach. Technologia jest stale ulepszana i czestotliwosc przy ktorej szumy sie podwajaja caly czas spada.
-Napiecie szumow G-R czyli Generacja Rekombinacja. Zjawisko jest nadal malo znane i dalej badane. Spada ono powyzej pewnej czestotliwosci, ca 10-100KHz . Przyczyna jest glownie niedoskonaloss w siatce krystalicznej i powstale pulapki ladunku.


Tranzystory JFET maja zniechecajaco duzy rozrzut parametrow. Tranzystor  2N3819 z napieciem odciecia bramki 1-8 V ( napiecie to jest ujemne ale dla przejrzystosci pominieto jego znak ) ma prad Idss w przedziale 2-20 mA a BF245 moze byc dodatkowo poselekcjonowany  ( sa wtedy drozsze ) na grupy A,B,C o pradach Idss 2-6.5, 6-15, 12-25 mA ( grupy troche zachodza na siebie ) z napieciem odciecia Ugsoff  totalnie przedziale 0.25-8V ale poszczegolne grupy maja napiecie wezsze.  Zwrocmy uwage ze napiecie Udsoff i prad Idss to parametry danego egzemplarza  tranzystora a nie punkt operacyjny !
 Na rysunku pokazano jak w populacji tranzystorow 2N3819 wraz z Ugsoff rosnie prad Idss oraz konduktancja wyjsciowa i malej opornosc Rdson. Na wykresach powinny dla scislosci byc pasy bo istnieje dyspersja a nie linie. Oczywiscie sa w populacji egzemplarze o takim samym napieciu Ugsoff ale troche roznych pradach Idss i takze odwrotnie o takich samych pradach Idss i troche roznych napieciach odciecia bramki Ugsoff.   

Na prad bramki JFeta ( gorny wykres ) sklada sie uplywnosc zlacz bramki oraz prad jonizacji zderzeniowej. Rosnie on szybko powyzej pewnego napiecia Uds wraz z pradem Id. Dla tego tranzystora przy t=25 C prad bramki przy rozsadnie malym napieciu i pradzie drenu jest ponizej 0.5 pA. Przy napieciu Uds = 20 V i pradzie drenu Id = 5 mA prad bramki przekracza 100 nA !
Transkonduktancja rosnie z pierwiatkiem z pradu drenu i maleje wraz z temperatura JFeta. Przy napieciu bramki rownym Ugsoff - 0.63 V ( wykresy na dole ) prad drenu nie zalezy od temperatury. Przy mniejszym pradach wspolczynnik temperaturowy pradu jest dodatni a przy wiekszych ujemny. W grupie chipow ten prad jest tym mniejszy im wyzsze jest napiecie odciecia Ugsoff czyli tez prad Idss co widac na wykresach.
Srodkowy wykres pokazuje wzmocnienie napieciowe JFeta obciazonego rezystorem w drenie na ktorym jest napiecie 10 V. W praktyce napiecie to jest mniejsze i tez osiagane wzmocnienie Przy danym pradzie wzmocnienie spada wraz z Ugsoff. Dla egzemplarza tranzystora 2N3819  o Ugsoff=2V dla pradu pracy 0.1 mA wynosi ono 66 razy a dla pradu 10 mA tylko 5 razy. Wniosek z tego dla par roznicowych wzmacniaczy ( operacyjnych )  jest bardzo prosty. Aby wymagania od rezystorow drenowych lub desymetryzujacego lustra pradowego i stopnia napieciowego nie byly ultra krytyczne para tranzystorow JFet  musi pracowac z dosc malymi pradami wzgledem pradu Idss.  
Wiekszosc tranzystorow JFet jest symetryczna czyli mozna zamienic Drain z Source.

W analogowych regulatorach PI - PID dryft integratora przeklada sie na statyczny blad na wejsciu sygnalu sensora i sygnalu zadanego. W integratorach  ( tazke w ukladzie rozniczkujacym ) stosowane sa kondensatory foliowe o pojemnosci ( chodzi o wymiar kondensatora i jegokoszt )  mniejszej od 22 uF. Wspolczesnie w integratorze stosuje sie wzmacniacz JFet a poczatkowo przed monolitycznym wzmacniaczem bipolarnym byla dana monolityczna para JFetow. W regulatorach ARC-21 i ARK-21 stanowiacych jadro Krajowego Systemu Automatyki dano przez wzmacniaczem bipolarnym jeden tranzystor JFet 2N3822 ( drogi w obudowie metalowej ) pracujacy jako wtornik zrodlowy w punkcie takim ze Id "nie zalezy" od temperatury. Dwa rezytory R4 i R5 na pokazanym fragmencie schematu sa dokladnie pracochlonnie dobierane (R4 na prad przy ktorym Id nie zmienia sie w funkcji temperatury i R5 dla zrownowazenia wejscia) i uklad jest makabrycznie wrazliwy na zmiany ujemnego napiecia zasilania. Jest to jedyne znane w swiecie tak glupie rozwiazanie. Dryft termiczny wynosi z 500 uV/C.  Nic dziwnego ze wladze widzac poczynania zespolow i nieudane produkty  zdecydowaly kupic analogowy regulator Vutronic - Eftronic od koncernu Honeywell. 
W produkowanych na Zachodzie analogowych regulatorach PI - PID ( takze wbudowanych ) monolityczne wzmacniacze operacyjne BiFet i BiMos stosowane sa od momentu pojawienia sie ich na rynku. Wczesniej monolityczny wzmacniacz bipolarny poprzedzony byl podwojnym monolitycznym JFetem. Tak jest w licencyjnym ( oryginal na rynku w 1971 roku ! ) regulatorze PID Vutronic - Eftronic od Honeywell.  Honeywell podaje ze prad uplywu wejscia wynosi w normalnej temperaturze ponizej 1 pA. Tranzystory pracuja z pradem okolo 38 uA.
Sterowany napieciowo tranzystor bipolarny jako wzmacniacz  jest strasznie nieliniowy. Znieksztalcony sygnal wyjsciowy z tranzystora sterowanego sinusoidalnie mozna rozwinac w szereg Fouriera. Wspolczynniki rozwiniecia Fouriera zawieraja funkcje specjalne Besela In, ale dostepne sa wzory uproszczone, calkiem dokladne.  W temperaturze pokojowej kT/q=25. 8 mV przy sterujacej sinusoidzie o relatywnym szczycie 0.1 czyli  2.58 mV wyjsciowa druga harmoniczna wynosi juz 2.5 % !
Charakterystyka przejsciowa roznicowej pary bipolarnej jest tangensem hiperbolicznym.  Znow znieksztalcony sinusoidalny sygnal wyjsciowy mozna rozwinac w szereg Fouriera. Znieksztalcenia harmoniczne ( tylko nieparzyste ) sa bardzo male na tle pojedynczego tranzystora ale obiektywnie wcale nie sa male. Gdy para jest niesymetryczna pojawiaja sie znieksztalcenia parzyste i wszystkie znieksztalcenia znacznie rosna.
Bardzo male znieksztalcenia nieliniowe ma para roznicowa na JFetach i Mosfetach pod warunkiem zachowania symetrii. "Switching capacitor circuits", P.Allen, E.Sanchez, Van Nostrand , 1984 prosto zajmuje sie ta sprawa. Technologia NMOS i CMOS znakomicie nadaje sie do budowy modulatorow Sigma - Delta do nadprobkujacych przetwornikow ADC. Budowa w nich wzmacniaczy operacyjnych i kluczy sa juz dobrze opanowane a czynione sa dalsze postepy.
Identycznie male znieksztalcenia ma para roznicowa na triodach lub pentodach. O ile pary roznicowe tranzystorow sa domena do sredniej czestotliwosci i malej mocy (ale moga byc nawet przy mikrofalach a coraz szerzej sa stsowane w ukladach monolitycznych na zakres  VHF ) to udane podwojne symetryczne - przeciwsobne  pentody mocy Philipsa QQE... ( kopiowane w calym swiecie) pracowaly do zakresu 400 MHz bedac wolem roboczym popularyzujacym wszedzie radiotelefony bez ktorych teraz trudno sie obyc. 

JFety sa znacznie bardziej liniowe w ukladach wzmacniaczy i mieszaczy radiowych RF (Radio Frequency ) niz tranzystory bipolarne. Wzmocnienie przy czestotliwosci 450 MHz nie przekracza 12 db a przy 100 MHz wynosi do 16 dB. Z uwagi na znaczna pojemnosc Cgd czestotliwosc przy ktorej juz lepsza jest konfiguracja wspolnej bramki jest mniejsza od 100 MHz. 
Zachodnioniemiecka firma SABA juz w 1969 roku wypuscila stereofoniczny amplituner o bardzo wysrubowanych parametrach na blisko 50 tranzystorach z ukladami scalonymi. W torze AM wejsciowy wzmacniacz z AGC wykonano na tranzystorze BF247 z regulowanym napieciem Uds ( idea regulacji jak w dwubramkowym Mosfecie ) a nie regulowany napieciem bramki !  W glowicy UKF-FM wzmacniacz z JFetem T1 BF246A pracuje w ukladzie wspolnej bramki z dosc duzym pradem 8.2 mA bez regulacji AGC. Ze znacznie mniejszym pradem pracuje mieszacz takze na tranzystorze BF246A. Wzglednie maly prad pracy Id=0.48 mA jest wymagany aby addytywny mieszacz mogl pracowac z niewielkim napieciem ( czyli moca ) generatora mieszacza, ktora z uwagi na zaklocenia musi byc ograniczona.  W obszarze tym JFet ma charakterystyke kwadratowa i znakomicie nadaje sie do mieszania wysokiej jakosci.
Jeszcze lepsze parametry ma mieszacz zrownowazony przeciwsobny ale JFety musza tworzyc dobrana pare. Na schemacie sygnal ze strojonego wzmacniacza RF na dwubramkowym Mosfecie podano do zrodel pary mieszacza a sygnaly heterodyny w przeciwfazie do bramek. Rezystory 22 Ohm we wszystkich drenach tranzystorow zapobiegaja pasozytniczym oscylacjom w zakresie UHF.
Sygnal grupowy zlozony z duzej ilosci sygnalow ( kazdy z tych sygnalow moze byc zlozony z kilku elementarnych sygnalow jak sygnal zespolony TVC i FM Stereo ! ) wystepuje w telefoni nosnej, telewizji kablowej CATV i na falach radiowych. Sygnal zlozony z N sinusoid o amplitudzie 1 o roznych czestotliwosciach  ma napiecie skuteczne pierwiastka  z N ale szczytowe napiecie az N czyli moc az N^2. Sygnaly grupowe sa wiec strasznie trudne do procesowania ( wielokrotnego wzmacniania i mieszania ) aby wprowadzane intermodulacje byly male.
Tam gdzie stacji na zakresie UKF jest malo i wszystkie nadajniki sa w jednym miejsciu ( czyli tak jak w Polsce ) nie ma duzego problemu z intermodulacjami. Natomiast tam gdzie nadajnikow o roznych mocach jest duzo ( pluralizm w eterze ) w roznych miejscach odbierane sygnaly sa bardzo roznej wielkosci i intermodulacje sa powaznym problemem.
Amplituner SABA mial moc  wyjsciowa 2 x 50/60 W. W licencyjnym od Sanyo polskim odbiorniku Elizabeth we wzmacniaczu UKF FM zastosowano tranzystor 2SK41E z regulacja AGC bramka  pracujacy ze wspolnych zrodlem zblizony do BF245A ale niestety w krytycznym mieszaczu dano tranzystor bipolarny. Regulacja wzmocnienia JFeta napieciem bramki czyli pradem drenu jest niekorzystna bowiem przy redukcji wzmocnienia wzmacniacz jest coraz bardziej nieliniowy. Z regulacji tej geenralnie zrezygnowano. W tranzystorowym telewizyjnym wzmacniaczu IF stosowane jest regulacja "w przod" gdzie wzmocnienie redukuje sie wzrostem pradu kolektora poza roboczym optimum przy jednoczesnym silnym spadku napiecia Uce tranzystora bipolarnego. Znakomite wlasnosci regulacyjne ma dwubramkowy Mosfet gdzie zastosowano odmiane regulacji w przod ale jest to znow osobny temat. 
W nowszych tunerach UKF FM SABA i koncernow japonskich zastosowano juz znacznie lepsze dwubramkowe Mosfety w roli wzmacniaczy RF.
Kazdy wzmacniacz w odbiorczym torze radiowym ma wejsciowy filtr - uklad dopasowujacy. Gdy niestrojony uklad obejmuje cale pasmo odbieranego zakresu takze w pradzie wyjsciowym tranzystora jest obecne cale pasmo. Gdy zastosujemy strojony filtr selektywny tranzystor wprowadzi duzo mniej intermodulacji ale im wieksza jest robocza dobroc filtru tym wieksze sa straty mocy sygnalu w nim i rosnie poziom szumow. Konieczny jest wiec kompromis. W przypadku telewizyjnych glowic CATV nowe dwubramkowe Mosfety maja bardzo niski poziom szumow, troche ponad 1 dB ale z przestrajanym filtrem wejsciowym szumy tunera sa na pozimie > 7 db. Mimo iz dwubramkowe Mosfety sa super liniowe to zadanie do wykonania dla CATV z bardzo duza iloscia programow jest oblednie trudne !   
W USA i na Zachodzie akustyczny sygnal ( o pasmie 7 KHz ) do ogolnokrajowej sieci nadajnikow radiowych przesylano w systemie telefonii nosnej na dwoch sasiednich szczelinach czestotliwosci. Mimo stosowania kompanderow jakosc dalekiego przesylu sygnalu byla niezadawalajaca. Niestety sposob ten nadal stosowany jest w Polsce i jakosc sygnalu FM jest niska. Aby cos odebrac trzeba wpierw cos nadac i wysokiej jakosci odbior FM w Polsce jest tematem wylacznie  teoretycznym.
Tranzystory JFet sa stosowane we wzmacniaczu RF i mieszaczu w radzieckich glowicach UKF FM ( 1976 ) wyzszej klasy. Na schemacie pokazano stopien wejsciowy z AGC wzmacniacza w glowicy UKF - FM. Prad tego tranzystora bez regulacji AGC wynosi ca 6 mA.  Filtr wejsciowy jest strojony. Takze mieszacz wykonano na takim samym tranzystorze JFet pracujacym z pradem okolo 0.5 mA.  Opoznienie radzieckiej mikroelektroniki w stosunku do USA - Japonii wynosi 7-8 lat czyli jest niewielkie. 
Na JFetach budowane sa niskoszumne generatory radiowe o czestotliwosci do 100 MHz. Zwrocmy uwage ze w generatorze dla skladowej zmiennej nie ma czegos takiego jak konfiguracja tranzystora  WB, WE, WC. Ta konfiguracja jest tylko dla polaryzacji pradem stalym. Slusznie w teorii generatorow do aktywnego trojnika ( tranzystora ) przylaczone sa pojemnosci i indukcyjnosci bez wskazania na polaczenie z GND E,B,C czy S,G,D.  Natomiast z realizacyjnego punktu widzenia konfiguracja dla AC i DC ma duze znaczenie.

Tranzystor JFet przy malym napieciu Uds / pradzie Id ma rezystancje Rdson a przy wiekszym staje sie zrodlem pradowym. Moze byc uzyty jako niskoszumne zabezpiecznie czulego niskoimpendacyjnego wejscia. Aby ogranicznik pradu byl dwukierunkowy trzeba dac rezystor G-S ale w implementacji monolitycznej role tego rezystora moze pelnic kolejny tranzystor JFet ze zwartym G-S 

Dopuszczalny prad plynacy przez bramke jako "diode" do S lub D sredniego JFeta jest z reguly rzedu 10 mA czyli ta "dioda" jest delikatna. Dla wiekszych prad wynosi 50 mA a dla malych 1 mA. W kierunku zaporowym dioda ta ulega przebiciu lawinowemu ale dopuszczalny prad przebicia  jest maly i sytuacja ta wystepuje tylko awaryjnie. Gdy spodziewamy sie niszczacego impulsu pradu jego wartosc mozna ograniczyc dajac rezystor szeregowy w bramce ( rozwiazanie tylko dla malych czestotliwosci ) ale kosztem sa podwyzszone szumy.

Poniewaz dyfuzja w materiale GaAs jest znacznie trudniejsza niz w Si bramke w mikrofalowych tranzystorach GaAs MESFET (MES znaczy MEtal Semiconductor) wykonuje sie jako "diode" Schotkky co jest latwiejsze. Tranzystory te pracuja z ujemnym lub co najwyzej zerowym napieciem polaryzacji bramki.
Masowa produkcja tranzystorow GaAs moze sprowadzic koszt konwertera ( w polaczonej technologii filtrow paskowych czyli na PCB ) w antenie satelitarnej do calkiem akceptowalnego poziomu dla wszystkich a nie tylko bogatszych W zakresie radiowym X wzmocnienie MESFETA wynosi do 11 dB przy wspolczynniku szumow ponizej 2 dB.
Masowa produkcja rozwiazuje wiele przeroznych problemow w roznych dziedzinach !

Lepszym "opornikiem" regulowanym napieciem bramki jest tranzystor JFet przewodnosci P a nie N. Dla linearyzacji takiego "opornika" w napieciu bramki musi byc polowa napiecia Uds. Bez linearyzacji "opornik" jest neliniowy i musi pracowac z malymi napieciami Uds. JFet jako regulowane oporniki byly stosowane w ukladach AGC w bardzo szerokim zakresie czestotliwosci oraz  w kompanderach Dolby A,B,C oraz DBX. Obecnie kompandery scalone ale niestety sa drogie i dodatkowo trzeba kupic licencje na przyklad od firmy Dolby. Realizacja kompandera ze wzmacniaczami operacyjnymi jest wzglednie prosta i dosc tania.
W pokazanym dyskretnym kompanderze Dolby B JFet TR5 jako rezystor kontrolowany napieciem bramki podparty jest napieciem Ugsoff z suwaka potencjometru VR1 a dioda D1 daje dodatkowa kompensacje temperaturowa tego napiecia.  Napiecie z rezystora R39 podane do bramki kondensatorem filtru C22 sluzy do linearyzacji "opornika"
W momencie gdy jest juz Compact Disc wszystkie kompandery sa "musztarda po obiedzie" i rzecz jasna prace na schylkowym tematem porzucono. Kompander quasi DBX wykonany przez autora dzialal znakomicie z magnetofonem kasetowym a jego komplikacja byla wzglednie niewielka. Resztkowe ( poza pasmem akustycznym ) napiecie z dekodera stereofonicznego MPX obezwladnia kompandery i sygnal stereo po dekodowaniu MPX musi byc bardzo starannie odflitrowany czemu sluzy filtr eliptyczny z L1 i L2. Zazwyczaj rownolegle do L1 tez jest kondensator. 
Koncerny japońskie produkuja wzmacniacze mocy Audio o bardzo wysokich parametrach niedostepnych konkurencji. Stosowane sa w nich liniowe tranzystory mocy o wysokiej czestotliwosci Ft i bardzo szerokim obszarze bezpiecznej pracy. Takie tranzystory produkowane sa tylko w Japonii. W istocie jest to duza ilosc rownolegle polaczonych malych tranzystorkow monolitycznych a tranzystor mocy jest faktycznie ukladem scalonym.  Stosowana jest w tych wzmacniczach czestotliwosciowa kompensacja dwubiegunowa. Wejsciowa para roznicowa wzmacniacza mocy jest w najlepszych rozwiazaniach na monolitycznej parze JFet. Z uwagi na zbyt male napiecia przebicia tych tranzystorow i koniecznosc ograniczenia wydzielanej mocy pracuja one w kaskodzie z tranzystorami bipolarnymi.
Z uwagi na bardzo rozbudowy schemat calego wzmacniacza nie zalaczono go bo musialby byc byc skladana wkladka a poza tym zeszlibysmy z tematu.  Zwrocmy uwage ze doskonale tranzystory w potrojnych "Darlingtonach" to za malo do uzyskania znieksztalcen ponizej 0.008%. Potrzebna jest jeszcze kompensacja dwubiegunowa.

Koncerny japonskie produkuja sygnalowe pary JFet o duzej powierzchni i duzym pradzie Idss. Maja one bardzo male szumy napieciowe i nawet przy zrodle sygnalu o malej impedancji maly wspolczynnik szumow a przy tym niskie szumy sa w szerokim zakresie impedancji.  Na schemacie pokazano przedwzmacniacz do gramofonu  "Moving Coil" ( takze "Moving Magnet" ) o malej impedancji i bardzo malym sygnale w jednym topowych wzmacniaczny japonskich. Ale uklad ma tez male szumy ze zwykla wkladka "Moving Magnet" Zwraca uwage duzy prad z jakim pracuje para wejsciowa JFET. Z uwagi na duze pojemnosci Cgd ( struktury JFetow sa duze ) musi byc stosowana kaskoda, ktora dodatkowo przy duzym napieciu zasilania ogranicza szkodliwe, podgrzewajace straty mocy w parze JFetow. Zwraca uwage ogromna ( chwyt reklamowy, sygnal z plyty - gramofonu jest fizycznie ograniczony przez tloczenie ) przesterowalnosc. W normalnych warunkach znieksztalcenia harmoniczne sa niemozliwe do zmierzenia i musza byc znikome skory caly wzmacniacz ma znieksztalcenia przy pelnej mocy 0.008%. 
Koncerny japonskie w polowie lat siedemdziesiatych rozpoczely produkcje tranzystorow mocy SIT pod roznymi nazwami ale ich charakterystyki sa troche podobne jak JFeta mimo mylacych nazw. Sony wypuscil wzmacniacze Audio z takim tranzytorami. Maja znakomite parametry. Wada tych tranzystorow na tle power Mosfetow jest trudna technologia a zatem wysoka cena.

Do planowanego odtwarzacza Compact Disc duetu Sony - Philips, Sony  wypuscil znakomity wzmacniacz "cyfrowy" TAN-88 z modulacja PWM o czestotliwosci 500 KHz. Tranzystor VMOS jest znakomitym bipolarnym  kluczem mocy takze dlatego ze w kierunku rewersyjnym pradu ( nie ma diody antyrownoleglej ) ma on  zerowy czas odzyskania zdolnosci zaworowej  trr co rzutuje na niskie straty dynamiczne. Wyrob ten wyprzedzil swoje czasy o wiele lat a jest zdecydowanie za drogi ! Szczegolowo omowiono go w innym miejscu. 

JFety sa niezastapione we wzmacniaczach sygnalu z Widikonu oraz linijki i macierzy CCD. Pokazano schemat wzmacniacza z kamery TPK-16.
Produkowane tranzystory JFet o duzych powierzchniach i duzych pradach Idss maja "duzy" prad uplywu bramki i maja pracowac ze zrodlami o malej -  sredniej impedancji. JFety o malej powierzchni i malym pradzie Idss maja bardzo maly prad uplywu bramki i maja pracowac ze zrodlami o wielkiej impedancji.
Monolityczna para JFetow 2N590X ( zastosowana w omowionym dalej ukladzie do chromatografu HP ) przy sugerowanym pradzie pracy 30 uA i rozsadnym napieciu Uds ma w temperaturze 25C prad bramki ca 0.2 pA a schlodzone ( ogniwo Peltiera ) znacznie mniejszy  ! Male monolityczne JFety  "back gate" pary roznicowej we wzmacniaczu operacyjnym maja w temperaturze pokojowej prad uplywu bramki rzedu 0.05 pA.
"Male" JFety maja niestety wielokrotnie wieksze szumy napieciowe niz "srednie" i "duze" JFety.
O ile w przypadku tranzystorow bipolarnych optymalnie - niskoszumnie dostosowujemy prad pracy tranzystora do impedancji zrodla sygnalu to JFety dostosuje sie glownie  ich typem a w zwiazku z tym i pradem pracy !

Na schemacie pokazano znakomity uklad wzmacniacza logarytmujacego i eksponencjalnego HP do sensora elektrometrycznego z bipolarnym pradem wejsciowym. Sluzace do ustalania wzmocnienia napiecie  zalezne liniowo od  temperatura latwo mozna uzyskac nawet pojedynczym tranzystorem. Wzmocnienie w szerokim zakresie mozna przalaczac portami mikrokontrolera lub mnozacym kilkubitowym przetwornikiem DAC. Niepotrzebne sa przelaczniki mechaniczne, elektromechaniczne czy elektroniczne z doskonala izolacja o bajonskich cenach i duzych rozmiarach.  
Podwojna monolityczna para tranzystorow 2N5902-5909 ( to jest 8 grup selekcyjnych chipa dotyczacych dryftu, niezrownowazenia i pradu bramki ) jest do zastosowan wlasnie "elektrometrycznych".
Stosowanie do diod, tranzystorow i ukladow scalonych tanszych obudow plastikowych zamiast drogich metalowo - cermicznych rozpoczela potezna Motorola w 1964 roku.
W przypadku elementow elektronicznych o bardzo malym uplywie problem moze stworzyc uzyta na obudowe polimer i hermetyzujaca zywica jesli jest stosowana i utwardzana a powinna byc. Stad wybor renomowanego producenta ustrzeze nas przed przykra niespodzianka. Jeden z procesow hermetyzacji polimerowej obudowy przewiduje naniesienie zywicy i utwardzanie wstepne zywicy hermetyzujacej w temperaturze 80 C - 30 min a nastepnie 120 C -12 h i ostateczne 180 C - 24 h.

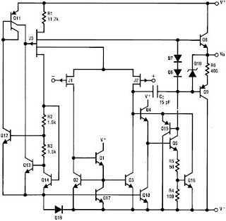
Jednym z pierwszych monolitycznych ukladow bipolarnych w ktorym zastosowano JFeta byl popularny wzmacniacz LM101A gdzie JFet Q18 pracuje  jako zrodlo pradowe co pozwolilo ustabilizowac pobor pracy w funkcji napiecia zasilania i zmniejszyc rozpraszana moc. Pod tymi wzgledami LM101 jest znacznie lepszy niz konkurencyjny uA-LM741.  Generalnie spelniaja on role zrodel pradowych , w tym startowych i wejsciowych par roznicowych.
W temperaturze pokojowej prad polaryzacji wejsc popularnych i tanich wzmacniaczy operacyjnych BiFet wynosi okolo 30-50 pA i czesto niewiele zalezy od napiecia wspolnego wejsc. Prad niestety podwaja sie co 10 C temperatury. 
Niskomocowe  ( a wiec zimne co jest bardzo wazne ) uklady BiFet LF441,2,4 ( Male tranzystory wejsciowej pary JFet. Uklady maja wieksza gestosc napiecia szumow niz typowe ) maja mniejszy niz typowy  wejsciowy prad polaryzacji i w dodatku zalezy on od napiecia wspolnego. Tak manifestuje sie jonizacja zderzeniowa.  Wielodrenowy tranzystor Q3 jest wielowyjsciowym zrodlem pradowym. Przy wejsciowym napieciu wspolnym -5V prad wejscia jest okolo 3 pA a wiec rezultat jest znakomity !
Uwaga - Koncerny mikroelektroniczne pod ta sama nazwa ukladu maja czesto swoj wlasny schemat i maski ! Na przyklad znane roznice w schematach koncernow ukladu wzmacniacza operacyjnego SuperBeta LM108 sa istotne.

Tranzystory JFet podobnie jak lampy elektronowe sa niewygodne w zastosowaniach cyfrowych z racji koniecznosci stosowania przesuwania poziomow wyjscia do wejscia. Nie ma zadnego komerycyjnego ukladu cyfrowego w technologii  JFet. "A JFet circuit for instrumentation Application", IEEE Trans I & M , March 1973 jest jedna z nielicznych publikacji o ukladach wykonanych z samych tranzystorow JFet. Omowiono tam Current to Voltage Converter, Wzmacniacz i Zyrator. 

Tranzystory JFet stosowano jako klucze w modulatorach wzmacniaczy operacyjnych z przetwarzaniem. Uklad dyskretny ( ale z uzyciem ukladow scalonych ) byl skomplikowany i drogi. Kolejnym mankamentem wzmacniaczy z chopperem sa znaczne intermodulacje. Autorownowazenie zastosowane w przetwornikach ADC i miernikach ICL7106,7,9 w technologii CMOS oraz nowoczesna modulacje w ukladach wzmacniaczy operacyjnych z autorownowazeniem ICL7650 - CMOS zupelnie osmieszyly tradycyjne rozwiazania.
Na pokazanym schemacie wzmacniacza z przetwarzaniem w licencyjnym ( a jakze ! ) polskim mierniku V540,  tranzystory JFet T203 i T204 to modulator wejsciowy a tranzystor T207 to modulator wyjsciowy.
Zwrocmy uwage ze aby klucz JFet blokowal w obydwu kierunkach napiec Uds na nim  musi byc sterowany znacznym ujemnym napieciem bramki co jest implementacyjnie niewygodne. 
Tranzystory JFet z roli kluczy sygnalow czesto wyeliminowaly tanie klucze i multipleksery analogowe CMOS.

Wzmacniacze BiFet, MOS i CMOS optymalne sa do sensorow o duzej i bardzo duzej rezystancji – impedancji: sond pH, fotodiod, sensorow piroelektrycznych,  sensorow piezoceramicznych... Wzmacniacze BiFet, MOS i CMOS maja niestety ( na tle ukladow bipolarnych ) duze napieciowe szumy typu 1/F i wysoka czestotliwosc ich odciecia ale postepy technologi produkcji sa znaczne

Tranzystory JFet sa stosowane masowo w mikrofonach elektretowych, sensorach piroelektrycznych podczerwieni do systemow alarmowych  i w jonizacyjnych czujkach przecipozarowych. Wzmacniacz instrumentalny (!) z wejsciem JFet stosowany jest tez w bardzo uzytecznych przeplywomierzach elektromagnetycznych. Wiekszosc sensorow wspolpracuje jednak ze wzmacniaczami bipolarnymi.

W 1916 roku w koncernie Western Electric ( pracowal dla AT&T i wspolpracowal z Bell Laboratories ) odkryto mikrofon pojemnosciowy z napieciem stalym. Wspolczesne mikrofony pojemnosciowe maja bardzo dobra jakosc, sa male i lekkie. Dawniej z racji uzycia lampy elektronowej byly duze i mialy niestandardowe zlacza z napieciem anodowym jednoczesnie zasilajacym mikrofon i napieciem zarzenia. Obecnie z reguly zasilane sa napieciem 48 Vdc w konfiguracji Phantom lub maja wbudowana przetworniczke i czasem baterie. Pojemnosc kondensatora mikrofonu wynosi 30-100 pF. Wyroznia sie mikrofony o malej i duzej powierzchni membrany. Maja one rozne wlasnosci kierunkowo - czestotliwosciowe.  Bardzo starannie odfiltrowane napiecie 48Vdc podane jest do „kondensatora ” mikrofonu opornikiem rzedu 1 GOhm a sygnal zbuforowany jest tranzystorem JFet (dawniej byla to lampa elektronowa ) i dalej wzmocniony aby jego przesyl byl niekrytyczny. Na poczatku lat siedemdziesiatych zastosowano w masowo produkowanym mikrofonie pojemnosciowym - elektretowym trwale naelektryzowana folie ( mikrofon elektretowy odkryto w 1962 roku ) co pozwolilo uniknac stosowania klopotliwego napiecia zasilania 48V. Mikrofony elektretowe maja wbudowany wtornik zrodlowy na tranzystorze JFet. Sa one male, tanie i dosc dobrej jakosci. Powszechnie wbudowane sa w telefony, radiomagnetofony ( takze licencyjne (!) polskie radiomagnetofony ) i dyktafony.

Zjawisko pirolektryczne znane jest od dawna.  W antycznej  Grecji wiedziano, ze podgrzany turmalin ( to krystaliczny dielektryk o strukturze krystalicznej ) przyciaga zdzbla trawy, pylki i  male lekkie przedmioty. Wiedza ta ulegla zapomnieniu na wiele lat. Franz Aepinus w 1756 stwierdzil obecnosc ladunkow przeciwnego znaku na krysztalach turmalinu po ich podgrzaniu. Niektore piroelektryki sa ferroelektrykami. Sensor pirolektryczny wykrywajacy ruch przedmiotu - czlowieka  w chronionym pomieszczeniu jest tani i malo generuje falszywych alarmow. Jest to sensor o charakterystyce filtru gornoprzepustowego.  Ale identycznie jak mikrofony pojemnosciowe, masowa popularnosc zdobyly dopiero gdy "scalono" z sensorem JFeta jako wtornik zrodlowy i powstawal "latwy" do uzycia sygnal wyjsciowy. Oczywiscie jest to "maly" JFet o bardzo malym pradzie uplywu bramki.

JFety i Mosfety stosowane sa w sensorach jonizacyjnych dymu. Idee opisano w amerykańskich patentach, na przyklad US3662177 z 1969 roku i US3500368 z 1970 roku.
Na schemacie pokazano prosta, trywialna  krajowa czujke. Przy odpowiedniej (!) aranzacji rosnacy z temperatura prad uplywu bramki JFeta takze wyzwoli alarm. Wyjscie analogowe z wtornika JFet moze byc tez podane do ukladu czujki proporcjonalnej i adresowalnej. Czujki jonizacyjne sa niezawodne w pracy i generuja wzglednie malo falszywych alarmow. Ich powazna wada jest niestety uzycie materialu promieniotworczego ale w znikomej ilosci. Promieniotworczy Pluton wypierany jest  przez znacznie bezpieczniejszy Ameryk 241.
JFety lub wprost wzmacniacze operacyjne BiFet sa stosowane do wspolpracy z kazdym sensorem o wielkiej impedancji jak piezoelektryczne na przyklad hydrofon okretu podwodnego lub akcelerometr. Znikome sa tez prady dostarczane w niektorych zastosowaniach przez fotodiody. Duza opornosc wewnetrzna maja tez sondy pH. Tematowi sensorow i wzmacniaczy elektrometrycznych poswiecone jest inne opracowanie i sila rzeczy temat jest tu tylko sygnalizowany.

Wada roznicowej pary JFet jest duzo wiekszy ( w takiej samej technologii ponad 10 razy ) niz w parze bipolarnej  termiczny dryft napiecia niezrownowazenia i duzo wieksze jest  to napiecie. Gdy wejsciowe napiecie niezrownowazenia skasujemy zmieniajac proporcje wartosci rezystorow w drenach pary roznicowej to dryft temperaturowy jeszcze wzrosnie czyli zachowanie jest  totalnie odmienne niz w parze bipolarnej ! Z kolei gdy to nierownowazenie powiekszymy (!) tymi rezystorami to dryft temperaturowy ulegnie zmniejszeniu ale kosztem powiekszenia napiecia niezrownowazenia, ktore i tak bylo juz duze. Na schemacie pokazano uklad wzmacniacza monolitycznego opatentowany w 1974 roku. Po pomiarach chipa rezystory R1 i R6 sa w przeciwnych kierunkach trymowane laserowo w celu wyzerowania dryftu termicznego. Zewnetrznym potencjometrem w przeciwnych kierunkach zmieniane sa rezystory R4 i R5 co powoduje zmiane proporcji pradow zrodel pradowych na T3 i T3 i powstanie rownowazacego niezrownowazenie napiecia na rezystorze R3 w zrodlach wejsciowej pary JFet. Ale dzieki projektowi pary i technologii produkcji bez rownowazenia napiecie nie przekracza 0.5 mV. Prady zrodel pradowych sa przy tym bardzo, super stabilne co ma kluczowe znaczenie dla stabilnosci. Uklad ma dryft ponizej 1 uV/C a prad polaryzacji w temperaturze pokojowej wynosi 1 pA. Calkiem niezla jest szybkosc narastania sygnalu wyjsciowego 15 V/ us. Miedzyszczytowe napiecie szumow w pasmie 0.01-10 Hz wynosi 2 uV.  
Uklad jest znacznie bardziej skomplikowany niz masowo produkowane wzmacniacze operacyjne BiFet ale przy masowej produkcji wplyw tego na koszt nie powinine byc duzy. Uklad bez pogorszenia jakosci mozna troche uproscic. Sek w tym ze takie uklady jako niszowe sa produkowane w malych seriach i ich ceny sa szokujaco wysokie.
Typowe zastosowania dokladnego ukladu BiFet OPA111 ( a dokladniej technologicznie DIFet , Dielectric Isolation ) pokazuje katalog Burr Brown. Wykres u gory pokazuje dla roznych wzmacniaczy operacyjnych BiFet omowiona juz zaleznosc pradu polaryzacji od wejsciowego napiecia wspolnego.
A wiec zastosowania:
-Detektor pyroelektryczny z uwaga ze przetwarza tylko sygnaly zmiennopradowe. Identyczne impedancje na obu wejsciach wzmacniacza operacyjnego zmniejszaja szumy 
-Wzmacniacz pradu fotodiody PIN  w Tomografie Komputerowym CAT gdzie takich kanalow pomiarowych moze byc ponad 500. Przed fotodiodami jest krysztal scyntylacyjny zamieniajacy promieniowanie rentgenowskie X przechodzace przez cialo pacjenta w mierzone swiatlo. Nie pokazana pojemnosc rozproszona z wyjscia do wejscia ( czyli rownolegla do opornika 100 MOhm ) dziala stabilizujaco i zapobiega przerzutom odpowiedzi. Do tego zastosowania lepsze sa wzmacniacze poczworne ale jszcze lepsze bylyby po 16 lub wiecej w obudowie PLCC z multiplexerem wyjsciowym jako ze sygnaly podane sa dalej do przetwornika ADC. 
-Bufor do kwadratowego detektora z dioda Schotkky dla sygnalow RF. Detektor taki jest szczegolnie uzyteczny do wielo-sygnalow jak w CATV i Telefonii Nosnej. Ale to jest tylko fragment wejsciowy dokladnego systemu z linearyzacja i stabilizacja AC.
-Wzmacniacz do sondy pH ale nie pokazano na wejsciu kluczowego kondensatora filtru ktory zawsze jest stosowany. Konieczna jest tez duza poprawka temperaturowa.
-Wzmacniacz ladunkowy ( transkonduktancyjny ) do sensora piezoelektrycznego  

Tematy tylko zasygnalizowano bez glebszego wejscia w nie ! Tomograf komputerowy jest nowoczesny, bardzo skomplikowany i bajecznie drogi. Jest jeszcze w fazie rozwoju. Jest bardzo uzytecznym narzedziem diagnostycznym medycyny. Tu znow sa sumy atutow lub slabosci. Tomografy komputerowe produkuje tylko 5 firm w swiecie. Oprocz skomplikowanego sprzetu jest algorytm rekonstrukcyjny z projekcji na macierzy procesorow i wydajny komputer z pojemnym twardym dyskiem na uzyskane obrazy. Oprogramowanie stanowi istotna czesc kosztu calego urzadzenia.  

Zwrocmy uwage ze znakomicie z sonda pH wspolpracuja wspomniane uklady ICL7106/7/9 bez dodatkowych ukladow wejsciowych i nadzwyczaj latwo, tanio i dokladnie realizuje sie z nimi kompensacje temperaturowa czulosci sensora. Nie tylko sensora pH. Nawet jednym tranzystorem jako sensorem temperatury. 
Uklad wzmacniacza "elektrometrycznego" OPA128 BB ma pracowac w zastosowaniach elektrometrycznych i w spektrometrze masowym, chromatografie i komorze jonowej.
Wszystkie te tematy sa w zastosowaniach o duze pieniadze i maja dobre rokowania na przyszlosc.

Na wejsciach oscyloskopu stosuje sie skompensowany termicznie wtornik zrodlowy JFet gdzie typowo  jeden dolny tranzystor jest zasilajacym zrodlem pradowym ( rezystor w zrodle wyznacza prad ) a drugi wtornikiem jest z takim samym rezystorem. Alternatywnie mozna zastosowac roznicowa pare wtornikow zrodlowych zasilanych ze zrodel pradowych.
Mozna tez zastosowac komplementarny wtornik zrodlowy pokazany na rysunku. Najgorszym ale najtanszym ( do prostszych i tanszych oscyloskopow ) rozwiazaniem jest pojedynczy wtornik zrodlowy pracujacy z pradem stabilnym termicznie ( jak w polskich regulatorach PID ) .
Z uwagi na wymagane szerokie pasmo tych wtornikow  tranzystory musza pracowac ze sporym pradem i moc strat w nich jest znaczna . Mimo wymaganego sprzezenia cieplnego dryft termiczny tych wtornikow jest niestety duzy.
Oscyloskop jest najbardziej uniwersalnym przyrzadem pomiarowych.
Konstrukcje oscyloskopow upraszczaja szerokopasmowe monolityczne wzmacniacze. Wyspecjalizowane uklady scalone do oscyloskopow na razie produkuje tylko amerykański Tektronix ( produkuje przyrzady wysokiej klasy podobnie jak HP ) i firmy japonskie.
Ceny szybkich przetwornikow ADC spadaja i oscyloskopy cyfrowe na pewno zaczna w koncu zyskiwac szeroka popularnosc. Ogromnie atrakcyjnosc cyfrowego oscyloskopu podniesie interfejs do mikrokomputera z odpowiednim edytorem pozwalajacym dane - wykresy dostosowac i wlaczyc do sporzadzanego dokumentu ale tez zebrane dane przetwarzac. 
Na razie jeszcze przelaczanie dzielnikow od czulosci oscyloskopu angazuje przelacznik reczny lub sterowane miniaturowe kontaktrony ale i one zostana wyparte przez scalone klucze. Sa juz pierwsze rozwiazania uzywajace z przelacznikami elektronicznymi dwubramkowe Mosfety i diody PIN ale nie sa jeszcze w pelni dojrzale i dalej sie rozwijaja. Zmiany ( bez mechanicznych przelacznikow ) parametrow podstawy czasu sa trywialne. 

W cyfrowym woltomierzu  ( na schemacie z ukladem ICL7106 z "Intersil Application Handbook" 1985 ) autoranging napiecia stalego DC stosuje sie do przelaczania czulosci zakresow klucze CMOS.
Uklad do szerokopasmowego ( ca 100 KHz ) napiecia zmiennego pomyslu autora  jest znacznie trudniejszy i bardziej skomplikowany ( zbudowany jest wokol wzmacniacza JFet o dosc szerokim pasmie pracujacym w konfiguracji odwracajacej z idea pomiaru Kelvina ) i lepiej w nim sprawdzaja sie tranzystory JFet o malym stosunku opornosci Rdson do pojemnosci bramki. Ich zaleta jest brak pojemnosci do podloza ukladu scalonego.
Poniewaz klucze CMOS maja spora opornosc stosuje sie zasade pomiaru Kelvina. Wejsciowy dzielnik sklada sie z rezystora R6-1 M i jednego rezystorow R1,2,3 lub R4 lub R5 lub zadnego z nich gdy nie oslabiamy dzielnikiem sygnalu wejsciowego.
Wada ukladow ICL 7106 jest bardzo dlugie wyjscie z nasycenia po przesterowaniu.  W tym kontekscie Autoranging jest bardziej teoretyczny niz praktyczny. W nowszych ukladach ICL wade ta juz usunieto.
Apetyt rosnie w miare jedzenia. Pierwsze rynkowe multimetry z wyswietlaczem LCD z ukladem ICL7106 byly tylko woltomierzem i amperomierzem pradu stalego oraz omomierzem. Dolozenie zakresow napiec i pradu zmiennego wymaga dodatkowego uzycia malomocowego wzmacniacza operacyjnego w roli aktywnego prostownika idealnego.
Ale dokladane sa kolejne funkcjonalnosci multimetru z iCL7106 - Buczek na niskim zakresie omomierza sygnalizuje przy opornosci < 10 Ohm prawdopodobne polaczenie co pozwala nie patrzec na wyswietlacz przy operowaniu koncowkami pomiarowymi w poszukiwaniu w ukladzie polaczen. Przy pradzie ca 0.2 mA mierzony jest spadek napiecia na diodzie. Mierzone jest wzmocnienie pradowe tranzystorow NPN i PNP. W przyblizeniu mierzona jest czestotliwosc. Pomiar pojemnosci tez nie jest specjalnie dokladny. Zatem nowy, niedrogi multimetr ma funkcje calej polki przyrzadow pomiarowych. Oczywiscie ustepuje dokladnoscia przyrzadom wyspecjalizowanym.

 Napiecie Ugsoff, zdefiniowane w temperaturze pokojowej, mierzone jest przy pradzie 2-10 nA a wiec bardzo malym. Pomiar jest bardzo prosty pod warunkiem ze woltomierz ma wielka opornosc wejsciowa. Gdy Ugsoff = 2 V zmierzone miernikiem o opornosci wewnetrznej 10 MOhm, to pomiar jest przy pradzie 100 nA czyli nie katalogowym. Blad pomiaru dla BF245A wynosi ca 10 mV. Znajac Idss mozna z latwoscia obliczyc Ugsoff dla pradu  2 nA czy innego lub teoretycznego ( uproszczonego ) Zera. Mozna tez voltomierz na zakres 200 mV o opornosci 10 MOhm podeprzec napieciem ( w tym wypadku 1.8 V ) i zmniejszyc prad pomiaru do ca 10 nA. Polaczenia z DUT musza byc krotkie z uwagi na zaklocenia. W automatycznym systemie pomiarowo - selekcyjnym znakomicie sprawdzi sie uklad przetwornika ADC ICL7109 podobny w czesci wejsciowej do ukladow cyfrowych miernikow ICL7106/7 ale z interfejsem do mikroprocesora. Musimy skonfigurowac wejscie na napiecie 2 V a nie jak zwykle 200 mV. Prad polaryzacji wejscia ukladow ICL.... wynosi < 1 pA i opornikiem wyznaczymy sobie dowolny prad przy pomiarze Ugsoff. 
Niedrogi uklad ICL7109 ( ma tez drugich producentow ) stosujacy przetwarzanie analogowo - cyfrowe metoda podwojnego calkowania jest dosc wolny ale w roznych zastosowaniach ma wiele unikalnych zalet pozwalajacych mocno upraszczac konstrukcje "trudnych" urzadzen ! Prad uplywu wejscia 1 pA pozwala ( w dodatku  roznicowo !) mierzyc bardzo delikatne sygnaly i w odpowiedniej aranzacji wartosci roznych parametrow.

Optymalna wielkosc tranzystora JFet wynika z optymalizacji czyli minimalizacji sumy bledow stalo i zmiennopradowych. Szumy napieciowe dodaja sie do szumow pradowych z waga wynikajaca z impedancji zrodla sygnalu w funkcji czestotliwosci. Wejsciowy prad szumow rosnie z powierzchnia i pradem pracy JFeta ale jest bardzo maly ale dla bardzo slabych sygnalow jest istotny !

Wzrost temperatury JFeta powoduje:
-Szybki wzrost pradu bramki
-Obnizenie transkonduktacji
-Podwyzszenie szumow

Zmniejszenie pradu pracy JFeta powoduje:
-Spadek temperatury i wszystkie z tym zwiazane dobrodziejstwa
-Pierwiastkowy spadek transkonduktacji istotny przede wszystkim w zakresie RF
-Niewielkie podwyzszenie wspolczynnika szumow napieciowych
-Zmniejszenie lub znikniecie efektu jonizacji zderzeniowej i duzego pradu bramki
-Wzrost tlumienia sygnalu wspolnego pary roznicowej CMRR
-Wzrost wzmocnienia napieciowego w zakresie malych czestotliwosci

Straty mocy sa proporcjonalne do napiecia Uds. Dla liniowej pary roznicowej musi byc ono na tyle duze aby uzyskac wymagane tlumienie sygnalu wspolnego CMRR. W zastosowaniach radiowych szkodliwa pojemnosc zwrotna Cgd spada z napieciem i nie powinno ono byc "za male". 

Przyszlosc nalezy do technologii CMOS ale uzycie monolitycznych JFetow moze byc jednak koniecznoscia w zlozonych cyfrowo- analogowych  ukladach CMOS.

 Wszechswiat trwa od miliardow lat. Przedmiotem zainteresowania czlowieka sa procesy - sygnaly bardzo wolno zmienne, wolno zmnienne... o zakresie czestotliwosci akustycznych, Video i radiowych az do circa 200 GHz.  Tranzystory JFet ( a w tym MeSFet ) pokrywaja najszerszy zakres czestotliwosci sygnalow w czym sa unikalne i niezastapione.
W niskoczestotliwosciowych zastosowaniach "pikoamperowych" musi byc uzyty odpowiedni material plyty drukowanej o malej uplywnosci. Z drugiej strony uklad z tranzystorami GaAs na mikrofalowy zakres X tez musi miec odpowiedni niskostratny material plytki drukowanej na ktorej technologia paskowa wykonane sa filtry i uklady dopasowujace impedancje. 

  W laboratorium i w automatyce przemyslowej szum elektroniki sensora i regulatora ( rejestratora ) dodaja sie do szumow procesu wynikajacych z samych jego zjawisk fizyczno - chemicznych. Wielozrodlowe szumy zaklocaja dzwiek radiodbiornika i obraz telewizora. Zawsze ograniczaja zasieg lacznosci radiowej.  Szum wprowadzaja plyty gramofonowe oraz tasma magnetofonu i magnetowidu. Szum degraduje analogowy sygnal telefoniczny pogarszajac zrozumialosc mowy. Szum przy lacznosci cyfrowej podwyzsza stope bledow i przy lacznosci PCM daje w koncu analogowy szum - trzaski w sluchawce. Szum zawsze jest szkodliwy.
Czlowiek wyposazony jest w sluch i wzrok - doskonale sensory.
Do czasu ukazanie sie standardu Compact Disc najdoskonalszym wtornym zrodlem dzwieku byla nowa (!) plyta gramofonowa. Sygnal z wkladki gramofonowej "Moving Magnet" jest niewielki ( 2-7 mV ) a z "moving coil" bardzo maly, rzedu 0.2 mV. Niskoszumny przedwzmacniacz korekcyjny o charakterystyce RIAA ( oprocz amerykanskiej normy RIAA sa tez inne normy narodowe ale roznice miedzy nimi nie sa duze ) nie jest trudny do zaprojektowania i wykonania. Jak niski poziom szumu takiego wzmacniacza jest obojetny dla jakosci calego toru ? Glosnik jest slabo sprzezony mechanicznie z plyta i wkladka przez podloge i meble. Gdy glosnosc ustawimy zbyt wysoko uslyszymy wzbudzenie. Czyli  gdy nie bedzie slychac szumow ( istotna jest tez odleglosc sluchacza od glosnikow czyli cala konfiguracja )  przy poziomie przed wzbudzeniem ( im lepiej kolumny odtwarzaja basy tym latwiej o wzbudzenie, pomaga ustawienie gramofonu na polce nasciennej ) wzmacniacz jest "doskonaly". Odsluch mozna wykonac sluchawkami i wtedy nie bedzie wzbudzenia. Zaklocenia generuje tez naped talerza. Najlepsze obecnie stosowane materialy na plyte gramofonowa daja szum mocniejszy niz - 65 dB. Z "doskonalym" wzmacniaczem uslyszymy dudnienia nawet jadacego ulica tramwaju, ciezkie samochody, trzasniecie drzwiami w bloku a nawet mocny chod osob.
W magnetofonie szum "idealnego" wzmacniacza odczytu z glowicy powinien by zamaskowany szumem samej skasowanej tasmy.
Najmniejsze szumy maja mikrofony pojemnosciowe.  W akustyce i fizjologii nominalna wartosc odniesienia cisnienia akustycznego "0 dB"  wynosi przy czestotliwosci 1KHz 20 µPa czemu odpowiada gestosc mocy ( czyli natezeniu )  dzwieku 10E−12 W/m.
Sygnal wyjsciowy z mikrofonu pojemnosciowego jest na tyle duzy ze szumy wnoszone przez poprawny przedwzmacniacz sa bez znaczenia. Odniesione do sygnalu akustycznego szumy mikrofonu pojemnosciowego sa w przedziale 5-40 db. Zatem najlepsze mikrofony pojemnosciowe juz maja czulosc zblizona do ludzkiego ucha i sa dalej doskonalone. Do progu znieksztalceń nieliniowych 1% toleruja dzwiek o natezeniu 130 db.
NB. Dynamika wielkiej orkiestry symfonicznej dochodzi do 120 dB ale tylko teoretycznie przy braku zakloceń akustycznych, zawsze obecnych.
 Zatem dobrej klasy mikrofon pojemnosciowy do ktorego z bliska spiewa wokalista nie wnosi zadnych zauwazalnych szumow. Pamietac nalezy ze przy bezposrednim odbiorze wokalisty jest on oddalony od sluchaczy podczas gdy mikrofon jest blisko jego ust. Przy uzyciu wysokiej klasy mikrofonow pojemnosciowych istotny jest akustyczny szum otoczenia i studio nagraniowe musi byc bardzo dobrze izolowane akustycznie. 
Na estradzie wygodne sa mikrofony bezprzewodowe z prostym nadajnikiem FM mocy miliwata.
Sygnal z mikrofonu dynamicznego a juz zwlaszcza z mikrofonu wstegowego  jest maly i wymaga znacznego wzmocnienia. Poniewaz wzmacniacz tranzystorowy niskie szumy osiaga przy sredniej rezystancji zrodla czesto stosuje sie podwyzszajacy transformatorek. Wykonany na rdzeniu permalloyowym, bardzo starannie ekranowany transformatorek jest drogi.
Nauka i techologia rozwija sie ewolucyjnie i czesto synergicznie. Niewygodny mikrofon pojemnosciowy z duzym napieciem zasilania (i zarzenia) i lampa elektronowa zamienil sie w elegancki miniaturowy mikrofon elektretowy. Wysokie napiecie zastapila naelektryzowana folia a zarzona lampe zastapil malutki JFet.
Mikrofony dynamiczne z niskoszumnym przedwzmacniaczem maja szumy 10-40 db czyli sa gorsze niz pojemnosciowe.
Szumy przecietnego mikrofonu dynamicznego sa juz istotne i moga ograniczac dynamike przekazu.
Z dobrym mikrofonem - przedwzmacniaczem i "idealnym" aktywnym  prostownikiem z charakterystyka logarytmiczna mozemy stwierdzic ze w ciagu dnia w mieszkaniu szum jest na poziomie 30 dB a nawet wiecej. Ucho, ludzki sluch ma akomodacje. Po bardzo wysokim poziomie dzwieku ucho odzyskuje pelna czulosc dopiero po chwili czasu. Sprawne ucho za dnia caly czas odbiera jakies sygnaly akustyczne. Ich poziom zalezy od tego jaki to jest budynek i co nim i przy nim funkcjonuje.
Ucho ludzkie najlepiej rozpoznaje mowe ( efekt tysiecy  lat ewolucji) przy poziomie dzwieku okolo 60 dB ale najlepiej muzyke analizuje przy troche wyzszym poziomie. Glosnik o efektywnosci 90 dB/Watt w odleglosci 1 m daje dzwiek o natezeniu 60 dB zasilany moca dokladnie 1 mW.
Poziom z jakim odsluchujemy audycje moze byc za duzy dlatego ze mieszkanie jest za halasliwe. Z drugiej strony gdy sluchamy glosno, nasza audycja jest szumem dla innych i w ten sposob wszyscy podkreca glosnosc. Normy slusznie zalecaja aby jakosc dzwieku oceniac takze przy poziomie mocy 50 mWatt bowiem z taka lub mniejsza moca z reguly sluchamy audycji.
Wydaje sie ze standard CD jest wystarczajaco doskonaly jak na ludzki sluch

Dobra czulosc odbiornika UKF FM jest potrzebna gdy jestesmy w sporej odleglosci od nadajnika/ow lub gdy korzystamy z marnej anteny, jak zreszta jest najczesciej. Poziom szumow przy odbiorze Stereo jest az o 26 db wiekszy niz przy odbiorze Mono i dla satysfakcjonujacego odbioru odbiornik i "antena" musi byc dobrej klasy. Antena odbiera sygnaly uzytkowe ale tez szum termiczny nieba i inne zaklocenia. Przy modulacji amplitudowej odbicie sygnalu jest widoczne na ekranie odbiornika TV ( faktycznie uzyto modulacji VSB - Vestigal Side Band  ) ale przy modualcji czestotliwosciowej UKF-FM odbicia daja znieksztalcenia nieliniowe sygnalu. Zatem do dobrego odbioru Stereo antena indywidualna lub zbiorowa powinna byc kierunkowa ale gdy nadajniki sa w roznych miejscach to rozwiazanie niestety odpada. Dobrej czulosci oczekujemy od radiodbiornika samochodowego gdy w terenie jest daleko od nadajnikow a radio troche lagodzi uciazliwosc pracy kierowcy. Samochodowy radiobiornik z mikrokontrolerem po aktywacji przyciskiem powinien przeskanowac zakres UKF - FM i nastroic sie na najsilniejsze stacje. Biorac pod uwage ze samochod sie porusza a poziom odbieranego sygnalu sie ciagle zmienia zadanie nie jest bynajmniej trywialne i lepszy bylby dluzszy skaning z zatrzymaniem sie na kazdej stacji ktora rokuje nadzieje aby zobaczyc w ciagu ponad sekundy jej sredni poziom. Gdy stacji o podobnym niskim poziomie jest duzo to znaczy ze jestesmy na granicy nadawania kilku nadajnikow ( centrow nadawczych ) i nie ma dobrego odbioru a bedzie dopiero za jakis czas gdy samochod sie przemiesci i jedna grupa sygnalow bedzie znacznie silniejsza. Rozwiazaniem ( na jakis czas ) jest sluchanie radiomagnetofonu lub przejscie na fale dlugie. W realnym zyciu sprawy bywaja skomplikowane gdzie trudno jest o proste rozwiazanie.

Poziom szumow konwertera ( tranzystory MESFET GaAs ) do odbioru z satelity wprost przeklada sie na wymagany rozmiar anteny parabolicznej przy wymaganej niezawodnosci odbioru w czasie silnego tlumiacego mikrofale deszczu. Alternatywa dla malego poziomu szumow wielu odbiornikow jest duza moc nadajnika ale w przypadku satelity wiele czynnikow ta moc silnie ogranicza.    
Dotychczas odbiornik na zakresie mikrofalowym mial od razu za wejsciowym filtrem antylustrzanym mieszacz a heterodyna wykonana byla na generacyjnej diodzie mikrofalowej. Calosc wzmocnienia odbywala sie na czestotliwosci posredniej a wspolczynnik szumow odbiornika byl duzy. W nadajniku lini mikrofalowej uformowany zmoddulowany sygnal o czestotliwosci posredniej podawano do mieszacza mocy z silna heterodyna bowiem nie bylo odpowiednich elementow aktywnych do wzmacniania.
Tranzystory mikrofalowe GaAs sa uzyteczne do czestotliwosci okolo 20 GHz co otwiera ogromne szanse przed roznymi zastosowaniami jak chocby linie mikrofalowe do telekomunikacji analogowej do telefoni nosnej i cyfrowe do telefonii PCM. Polska telekomunikacja jest makabrycznie zapozniona i technologiczny prze - skok liniami mikrofalowymi analogowymi i cyfrowymi oraz cyfrowymi swiatlowodami moze nam mocno poprawic sytuacje.
Oczywiscie do nowoczesnego tranzystora mikrofalowego odpowiednia - komplementarna jest technologia filtrow paskowych na malej plycie drukowanej z odpowiedniego materialu.
Nadawczy konwerter do lini mikrofalowej rozmiaru takiego jak odbiorczy moze miec moc rzedu 100 mW i sygnal IF do niego podany jest kablem koncentrycznym. Nie ma strat mocy w falowodzie nadawczym i nie ma tego falowodu. System jest tani w budowie.    

Po etapie analizy jest czas na synteze i tylko glupiec moze sie wstydzic analizy konwertera satelitarnego na komerycyjny zakres X.

Zawsze i wszedzie racjonalna decyzja ( konstrukcja systemu ) pochodzi z optymalizacji. Ale sformulowanie funkcji celu i ograniczen jest z reguly nielatwe. Ale nawet proba sformulowania, uswiadomienia funkcji celu przybliza nas do racjonalnosci.

Oczywiscie tematu tranzystorow JFet nie wolno wyrywac z kontekstu bowiem to zawsze prowadzi w rozwazaniach na manowce. Jest on elementem duzej calosci.
Warto produkowac nowoczesne, wysokomarzowe towary. Dochod narodowy PC jest przeciez proporcjonalny do przecietnej technologii w gospodarce.
Produkowany przez Cemi tranzystor BF245 nadaje sie do glowicy UKF FM jako wzmacniacz i mieszacz. Tylko ze w Polsce glowica nie musi miec odpornosci intermodulacyjnej ( na Zachodzie musi ! ) i glowica o schemacie z wczesnych zachodnich lat szescdziesiatych ( wtedy z tranzystorami germanowymi ! ) nadal jest dobra.
Wzmacniacz operacyjny z dobrana, sprzezona cieplnie para zwyklych tranzystow BF245 ( budowy jak w doswiadczeniu dalej ) wystarczy w wiekszosci zastosowan. Kluczem jest celowe rozrownowazenie ( wiedza !) dla uzyskania zerowego  dryftu napiecia niezrownowazenia, ktore bez problemu zeruje sie inaczej. 
W nowoczesnych laboratoriach nowoczesny, skomputeryzowany chromatograf jest niezastapiony ! Ale w Polsce nowoczesna chemia ( drogie i poszukiwane na swiatowym rynku produkty jak na przyklad... fotorezysty do fotolitografii mikroelektroniki ) lezy sobie odlogiem. Nawet na tle NRD i Czechoslowacji produkujemy ulamek, per capita, zwyklych tworzyw sztucznych tego co oni a co dopiero RFN czy Japonia. A do zgarniecia sa ogromne pianiadze z calego swiata kosmetykami i lekami w czym mamy ( genialny Wilczek ! ) jakies sukcesy. Nowoczesny chromatograf jest bardzo drogi i mozna odzalowac zakup paru par tranzystorow 2N590X za 4 dolary sztuka ale juz wydatek 50-100 dolarow na elektrometryczny wzmacniacz Analog Devices jest nieracjonalny.
Obecnie chromatograf moze wspolpracowac z popularnym masowym mikrokomputerem co uprosci budowe jego elektroniki cyfrowej. Wystarczy w nim mikrokontroler ktory cala menazeria posteruje i wyda dane interfejsem wspolpracujacemu mikrokomputerowi. 
Tam gdzie satysfakcjonuje nas prad uplywu jednego pA mozna uzyc popularny i tani uklad BiMos CA3140 ale w odpowiedniej aplikacji. Uklad ma niestety spore szumy napieciowe 1/f typowe dla tej technologii co czasem moze byc przeszkoda. Tam gdzie prad 3 pA jest dobry uzyjmy tanich - masowych LF441/2/4 w odpowiednim punkcie pracy.Jesli na schemacie silnego koncernu ( HP, Tektronix, Toshiba, Matsushita, Sony... ) widzimy cos "dziwnego"  to czesto jest tego konkretne wytlumaczenie jak z CA3140 i LF441/2/4 i nie nalezy nad tym obojetnie przechodzic dalej.
Kluczem do zautomatyzowanego laboratorium biotechnologiczno - medyczno - farmaceutycznego ( tam sa potezne pieniadze do wziecia przez dlugi czas ) sa napedy z silnikami krokowymi i sensory ze wzmacniaczami elektrometrycznymi.
Sprzedaz systemow pozarowych, alarmowych i wlamaniowych w swiecie szybko rosnie. Problemem jest nowoczesna centralka do budowy ktorej potrzebujemy mikrokontrolera. Slabosc Cemi w sytuacji blokady zachodu jest bolesna.
Tematow do zarabiania pieniedzy jest duzo.
I tak dalej.            


Doswiadczenia.

Uwaga. Rezystor w Gate i ferrytowa perelka na Source Feta eliminuja pasozytnicze drgania jako ze czestotliwosc graniczna JFeta jest znaczna i z indukcyjnosciami polaczen moze sie on wzbudzac nawet na zakresie VHF-UHF, zwlaszcza przy wiekszych pradach czyli transkonduktancji.

1.Prad drenu Id przy Ugs=0 spada z temperatura JFeta. Gdy Uds jest na tyle duze ze prad Id jest nasycony zwiekszanie napiecia Uds powoduje nagrzewanie tranzystora i wskutek tego spadek pradu drenu. Tranzystor BF245C ( Idss uzytego egzemplarza wynosi 22 mA ) ma moc maksymalna 300 mW czemu towarzyszy temperatura zlacza Tj=150 C.  Katalogowe maksymalne napiecie Uds wynosi 30 V ale realnie jest ono wieksze.
Z tranzystorem BF246 o Ptot takze 300 mW trzeba zachowac umiar i ostroznosc poniewaz w grupach A,B,C prad Idss wynosi az  30-80, 60-140 i 110-250 mA.
Z czego wynika podawana maksymalna temperatura zlacza Tj i dlaczego tranzystor nie ulega uszkodzeniu przy wyzszych temperaturach niz 150C ? Dlaczego Tj jest wyzsza w obudowach metalowych mimo uzycia tych samych chipow ? W jednym z omowien podano ze uklad zabezpieczajacy wyjsciowy monolityczny tranzystor mocy dziala gdy jego najwyzsza ( nie jest rowna na powierzchni chipa ) temperatura przekracza 250 C. Jakie efekty i jak szybko degraduja strukture monolityczna przy wysokich temperaturach pracy ?

2.Z uziemiona GND bramka JFeta w zrodle jest voltomierz DVM o opornosci 10 MOhm z rownolegle zalaczanym potencjometrem i przelacznikiem. W zasilanym Drenie ( nie moze byc on w zrodle bo maksymalny spadek 200 mV na miliamperomierzu DVM zakloca pomiar Idss ) jest miliamperomierz. Z pomiaru quasi "Ugsoff" ( odlaczony potencjometr) i Idss ( "zwarcie" w zrodle, szybko aby sie traznzystor nie podgrzal ) wylicz teoretyczne napiecie Ugsoff i napiecie Ugs przy ktorym prad Id tego tranzystora nie zalezy od temperatury. Po zalaczeniu  potencjometru ustal nim to napiecie. Regulujac napieciem zasilania sprawdz ze faktycznie prad jest stabilny mimo lekkiego nagrzewania ( mozna tez uzyc suszarki do wlosow lub lutownicy ) tranzystora przy duzym napieciu zasilania.

3.Para roznicowa z dwoch JFetow BF245 ( ich zrodla sa polaczone i zasilane ze zrodla pradowego ) jest "scisnieta" i owinieta na calej dlugosci miedzianym drutem dla dobrego sprzezenia cieplnego. Para pracuje z malym pradem aby minimalizowac efekt nagrzewania traznystorow i uzyskac duze wzmocnienie napieciowe . W Drenach umieszczono dokladne rezystory z szeregowymi potencjometrami zwieranymi Jumperami. Wyjscie pary roznicowej typowo podano do bipolarnego wzmacniacza operacyjnego i zamknieto petle sprzezenia zwrotnego takiego "wzmacniacza JFet". Oczywiscie tranzystory pary roznicowej sa troche rozne i wzmacniacz ma dryft temperaturowy wejsciowego napiecia niezrownowazenia co stwierdzamy uzywajac do podgrzania palcow, suszarki do wlosow lub lutownicy dotykajac grotem wysuniety drut opasujacy pare. Rownowazac napiecie niezrownowazenia jednym z potencjometrow ( zdjac wybrany Jumper ) dryft temperaturowy jeszcze rosnie !  Znajac parametry dwoch uzytych tranzystorow pary roznicowej wylicz o ile trzeba zwiekszyc (!) potencjometrem ( znow jumper ) napiecie niezrownowazenia aby dryft temperaturowy  byl zerowy. Potwierdz to doswiadczalnie. Sprawdz uzytecznosc wzoru uproszczonego.

4.Doswiadczenie mozna niestety przeprowadzic tylko w "nocy" ale zima zmrok jest szybki a na oknach sa zaslony. Sensor piroelektryczny podczerwieni do czujki systemu alarmowego  ( takze zalaczania swiatla gdy po zmroku pojawi sie czlowiek )  ma wbudowanego JFeta pracujacego jako wtornik zrodlowy. Sygnal z niego ( schemat ) jest podany do wzmacniacza - filtru srodkowo przepustowego i dalej do komparatora. Sygnal wyjsciowy ze wzmacniacza podano z zasilaniem dlugim kabelkiem do miernika i oscyloskopu. Osoby przebywaja w jednym pomieszczeniu i jedna z nich "usiluje wtargnac jak zlodziej" do drugiego chronionego alarmem pomieszczenia a pozostali obserwuja akcje oraz miernik i oscyloskop . Jaka powinna byc optymalna charakterystyka czestotliwosciowa wzmacniacza - filtru i poziom zadzialania komparatora ? Jakie czynniki na to wplywaja ?          


5.W adresowalnej "analogowej" ( informacja analogowa jest czas impulsu ) jonizacyjnej ( dymowej ) czujce pozarowej ( jest czujka ale nie ma centrali z mikrokomputerem ) typowo ( schemat )  zastosowano polaczone szeregowo dwie komory jonizacyjne - zamknieta i otwarta dla otaczajacej atmosfery. Roznicowy sygnal wyjsciowy z zasilanej komory podano do bramki P Mosfeta ( ma celowo niechroniona bramke o bardzo malym uplywie ) pracujacego jako wtornik zrodlowy. Sygnal ten "M" wyprowadzono z tranzystora czujnika przewodem i jest on obserwowany na mierniku. N.B. Pokazane na schemacie blokowym - pogladowym przekazniki to klucze elektroniczne.

Sensor oczywiscie reaguje na dym, na przyklad z papierosa. Poslugujac sie zapalniczka do papierosow, suszarka do wlosow... ( przy podpaleniu kartki papieru musi byc w pogotowiu woda i gasnica ) zaproponuj wzbogacenie czujki i systemu o funkcjonalnosci ( najlepiej z trywialna implementacja, takze programowe ) ktore zmniejsza do zera falszywe alarmy ktore sa przeciez niebezpieczne powodujac ich lekcewazenie.   

 
6.Nadawany (wyjsciowo optyczny) sygnal Video podano ( z dodatkowym "rozniczkowaniem" ) do nadawczej podczerwonej diody LED. Odebrany sygnal optyczny Video z fotodiody PIN spolaryzowanej zaporowo podano do bardzo czulego, ekranowanego, szerokopasmowego dyskretnego wzmacniacza transkonduktancyjnego z JFetem na wejsciu o wzmocnieniu regulowanym potencjometrem. Ekranowanie jest konieczne aby nie odbierac zaklocajacych stacji radiowych ! Tor jest wlaczony w przerwanym miejscu podania w czarno bialym odbiorniku TV sygnalu Video do bazy wyjsciowego tranzystora Video sterujacego katode kineskopu. Sygnal odbierany podano tez do oscyloskopu. Poziom DC ( wzmacniacz transkonduktancyjny i dalszy  sa pradu zmiennego ) odtwarza ( eliminujac tez szumy od widzialnego swiatla ) prosty wyjsciowy uklad z kondensatorem, dioda i wtornikiem emiterowym . Sygnal do synchronizacji obrazu TV nie przechodzi przez "tor podczerwieni" i synchronizacja obrazu nigdy nie jest zaklocona. Im mniejsza jest opornosc rezystora sprzezenia zwrotnego czyli transkonduktancja wejsciowego wzmacniacza tym szersze jest pasmo ale wieksze sa szumy przy "niskich" czestotliwoscia. Najwygodniejszy do eksperymentu  jest przenosny odbiornik TV. Jak mozna by podniesc czulosc odbiornika, de facto, optycznego ?


7.Sygnal z gramofonu z wkladka MM "Moving Magnet" podano do wzmacniacza. Jeden kanal przedwzmacniacza "RIAA" zostal w nim zmodyfikowany tak aby zmniejszyc jego poziom szumow. Wzmocnienia i charakterystyki korekcyjne obu kanalow sa identyczne. Przy igle na plycie mozna ( zdjety pasek napedu talerza ) doprowadzic do akustycznego wzbudzenia, tym bardziej ze maksymalne wzmocnienie wzmacniacza jest niepotrzebnie za duze. Czy kanal o mniejszych szumach mozna juz uznac za idealny to znaczy szumy przedwzmacniacza tona na tle wszystkich zaklocen nawet bez obracania talerza i szumow materialu plyty i wibracji  ? Stosujac sluchawki stwierdz jakie zaklocenia drganiowe - akustyczne sa odbierane.
Zaproponuj wielowariantowe calkowite zamaskowanie ( algorytmy ) szumu dobrego, niskoszumnego przedwzmacniacza ( sterowanymi logicznie kluczami wykonawczymi moga byc JFety lub klucze CMOS) wbudowanego w gramofon tak aby byl odblokowany dopiero gdy igla wkladki jest polozona na obracajacej sie plycie gramofonowej.     

8.Napiecie wytworzone przez szklana dwuelektrodowa roznicowa sonde pH w roztworze o mierzonym "pH" podaje wzor Nersta. Wedlug wzoru Nersta sonda w temperaturze 25C dla roztworow o pH -7..7 wytwarza napiecie -414..414 mV czyli -+59.14 mV/pH. Tolerancja punktu "zerowego" jest +-30 mV. Czulosc jest proporcjonalna do temperatury w skali Kelvina. Dla temperatury 80 C czulosc wynosi +-70mV/pH. Obecnie procesowanie sygnalu z sondy Ph jest trywialane. Sygnal mozna podac bezposrednio na wejscie ukladu ICL7106 ( schemat) a dla kompensacji temperaturowej napiecie referencyjne dla przetwornika ADC mozna wytworzyc jednym tranzystorem jako sensorem temperatury.
Rezystancja sondy pH lezy w ogromnym przedziale 1 Mohm do 1 Gohm. Wzmacniacz musi miec bardzo maly prad polaryzacji. Na wejsciu dany jest zawsze polistyrenowy ( znikomy uplyw ) kondensator pojemnosci 470 - 2200 pF tworzacy filtr o stalej czasowej zaleznej od rezystancji wewnetrznej sondy.
Poslugujac sie odczynnikami, podgrzewaniem i roznymi sondami pH ustal od czego zalezy opornosc wewnetrzna sondy pH. Jaka jest wielka zaleta uzytego kondensatora filtru na wejsciu interfejsu pomiarowego ?
Czy interfejs pomiarowy sensora pH musi byc w systemie  izolowany poniewaz ciecze / elektrolity  sa czesto polprzewodzace ? Na jakim poziomie ma byc GND jego interface w stosunku do urzadzen procesowych ? Wloz do pojemnika z mierzona sonda pH ciecza drut dolaczony do U+ lub U-  bateryjki 9V typu 6F25 zasilajacej miernik. Napiecie GND systemu z ICL7106 wynosi (U+) - 2.8 V. Mozna tez uzyc wyzszego napiecia z zasilacza.

9.W uzytym tunerze UKF FM wejsciowy regulowany wzmacniacz RF jest na JFecie a napiecie Ugs normalnie zerowe pochodzi z ukladu AGC, ktory dziala tylko wyjatkowo zapobiegajac przesterowaniu delikatnego mieszacza. Napiecie Ugs  podano z dodanego zasilanego potencjometru ( napiecie pokazuje miernik ) i wzmocnienie wzmacnicza RF  regulowane jest recznie. Na szum toru sklada sie szum wejsciowego wzmacniacza RF  ale tez i mieszacza a w malym stopniu szum dalszego wzmacniacza IF = 10.7 MHz. Im mniejsze jest wzmocnienie stopnia RF ( wyzsze napiecie Ugs ) tym wyzsze sa szumy calego toru. Napiecie Ugsoff egzemplarza tranzystora jest zmierzone i znane. Gdy antena jest odcinek przewodu przy redukcji wzmocnienia RF zwiekszaja sie slyszalne szumy odbiornika co od pewnego momentu ( bynajmiej nie od razu ! ) slychac.
W dwoch topowych tunerach japonskich stosowana jest kaskada dwoch strojonych wzmacniaczy na dwubramkowych Mosfetach i zrownowazony mieszacz zdolny do pracy z duzym sygnalem. Aby podniesc dobroc strojonych obwodow LC nie sa stosowane diody pojemnosciowe ale wielosekcyjny mechaniczny kondensator obracany serwomechanizmem sterowanym programowana ( przez mikrokontroler odbiornika ) petla fazowa PLL. Ich czulosc jest znakomita ( wprost nieprawdopodobna i niemozliwa do polepszenia) a przy tym sa odporne na intermodulacje z racji zastosowanej sprytnej regulacji AGC. Wyrafinowany w kazdym calu tuner jest drogi.
Zalozmy ze antena jest cwiecfalowy dipol czyli przewod. Do jakiego poziomu jest sens podwyzszania czulosci odbiornika UKF - FM ?     

10.Doswiadczenie mozna przeprowadzic tylko w nocnej ciszy zachowujac sie przy tym bardzo cicho. Waznym parametrem toru mikrofonu jest  poziom szumow. Glosnik, zasilany wprost z generatora ( regulowane miliwolty na glosniku ! ), o efektywnosci circa 90 dB/W jest w odleglosci 0.5 metra na osi ( tak aby odbicia od scian mocno nie zaburzaly pomiaru ) od badanego mikrofonu elektretowego z dalszym niskoszumnym przedwzmacniaczem o dosc duzym wzmocnieniu. Wzmocniony sygnal z mikrofonu podano do oscyloskopu najlepiej synchronizowanego sygnalem z generatora a nie z mikrofonu. Celowo obcieto niskie czestotliwosci podobnie jak czyni to ucho ludzkie. Z uwagi na nierowna charakterytystyke czestotliwosciowa glosnika i mikrofonu trzeba  wybrac miarodajna czestotliwosc pomiaru z przedzialu 1-4 KHz. Widac sinusoide i szum ale tez postronne halasy. Maly mikrofon okazuje sie calkiem niezly i swietnie sie nadaje do miniaturowego dyktafonu, podsluchu i z "antena paraboliczna" do kierunkowego chwytania slabych dzwiekow ! Jaki jest poziom szumow tego mikrofonu elektretowego ?
   

11.W konwerterze TV Sat  sygnal wejsciowy z anteny wzmocniony jest przed podaniem na mieszacz z dwoma diodami Schotkky w dwoch stopniach z tranzystorami  MeSFet GaAs. Tak jak zawsze przy odbiorze superheterodynowym filtry bedace jednoczesnie ukladami dopasowujacymi maja przepuscic sygnal z odbieranego zakresu i stlumic zakres lustrzany. Wskaz na plytce drukowanej filtry - uklady dopasowujace, ich rodzaj i ich funkcje. Na kolejnym tranzystorze GaAs wykonano generator heterodyny stabilizowany rezonatorem ceramicznym. W jakiej konfiguracji pracuje generator ? Z czego wynikaja rozmiary tego rezonatora ?
Wskaz uklady stabilizujace prady tranzystorow GaAs i opisz ich dzialanie. " 

2 komentarze:

  1. Bardzo ciekawa jest praca tego analogowego, adresowalnego sensora dymu. To pomnik ludzkiego geniuszu.

    OdpowiedzUsuń
    Odpowiedzi
    1. Witam. Oczywiście opatentowane bo jakże by inaczej.

      Usuń