Laboratorium zaawansowanej elektroniki i automatyki 45
Finalnym efektem pracy elektroników, fizyków, chemików, innowatorów i odkrywców ... są układy scalone. Buduje się z nich smartfony, komputery i wszelka elektronikę użytkową ( także do samochodów, której od dwóch lat brakuje ) i profesjonalną.
Mimo zachodniego technologicznego embarga, chińskie firmy mikroelektroniczne rosną w siłę. Obecnie produkują 16% światowych półprzewodników i w 2030 roku prawdopodobnie sięgną do 24%. Przykro patrzeć na to jak makabrycznie zmalał w tej przyszłościowej branży udział USA i Europy i jak dramatycznie dalej maleje.
Chiny „myślą” w perspektywie dekad a nie lat. Starają się przekierować kapitał w bardziej produktywne i perspektywiczne sektory gospodarki aby stać się najlepsza gospodarką świata.
Efektem pracy wielu naukowców i inżynierów jest też elektrownia jądrowa ale też samoloty i czołgi. Niczego nie produkujemy.
Rząd za 258 mln zł zbudował szwalnie które nie są w stanie wyprodukować maseczek na potrzeby minionej epidemii.
Najwyżej w rankingu Szanghajskim z polskich uczelni w czwartej setce znalazł się Uniwersytet Jagielloński, natomiast w piątej setce jest Uniwersytet Warszawski. Pełna lista rankingu ARWU 2021 znajduje się na stronie www.shanghairanking.com
Według rankingu Times Higher Education wśród 500 najlepszych uniwersytetów na świecie nie ma żadnych polskich instytucji. Dla porównania koreański Seoul National University jest na 54 miejscu na świecie, a oprócz tej uczelni Korea Południowa ma cztery inne instytucje klasyfikowane w pierwszej dwusetce.
Mamy bardzo dobrze rozwinięty biurokratyczny system tytułów i stopni naukowych oraz instytucji i stanowisk w nich. Zamiast nauki mamy biurokracje. Utytułowienie per capita (=PC) w Polsce jest całkiem niezłe. Natomiast w rankingach uczelni, liczbie odkryć, innowacyjności, patentów to jest rozpaczliwie słabiutko. „Mniej niż zero” W „nauce” potrzebny jest remanent i być może nowe stopnie naukowe wraz z unieważnieniem wszystkich istniejących stopni biurokratycznych.
Stan polskiej nauki przełożył się na stan walki z pandemią Covid-19. Rezultaty są jedne z najgorszych w świecie i takich należało przecież oczekiwać ! Większą nadumieralność w świecie miał tylko Meksyk !
Według Semiconductor Industry Association, istnieje ponad 30 rodzajów wyspecjalizowanych kategorii produktów półprzewodnikowych. Wytworzenie chipów wymaga aż 300 różnych materiałów wyjściowych ( mniej dla poszczególnych kategorii ), które z kolei są przetwarzane przez ponad 50 rodzajów specjalistycznego sprzętu. Nawet Stany Zjednoczone nie są w stanie zbudować całkowicie rodzimego łańcucha dostaw półprzewodników a ich samodzielność od wielu lat ciagle maleje. Chociaż Chiny planują w tym obszarze wydać 1400 miliardów dolarów w ciągu najbliższych pięciu lat, aby osiągnąć swój ambitny cel, szanse na sukces są nieokreślone.
Organa Unii Europejskiej łudzą się że po udzieleniu znacznej pomocy publicznej producentom mikroelektroniki wróci jej wytwarzanie do Europy i na koniec dekady udział Europy przekroczy 20% produkcji światowej. Francja uważa że bardzo wysokie dotowanie fabryk z publicznych pieniędzy jest jedyną szansa na podjęcie rywalizacji z Dalekim Wschodem.
Parlament Europejski przyjął we wrześniu 2021 Raport w sprawie nowej strategii UE–Chiny. Pekin określono „konkurentem gospodarczym” i „rywalem systemowym”. Kraje unijne wezwano do „asertywnej i spójnej” polityki wobec Chin. Jednak bez chińskich dostaw towarów i surowców Unia już nie może funkcjonować. Chiny są największym partnerem UE w wymianie towarowej i osiągają znaczną nadwyżkę handlową.
Sięgnijmy po przykład.
Komisja Europejska uznała, że wolfram ma bardzo duże znaczenie gospodarcze pośród wszystkich surowców. Minerał jest już wymieniony jako krytyczny w USA ( dawno porzucono wydobycie ), Japonii, Indiach, Australii.
Wolfram jest dość rzadkim minerałem, którego całkowite światowe rezerwy szacuje się na zaledwie około 7 milionów ton – co odpowiada około 70 latom obecnej konsumpcji.
Około 57% światowych zasobów wolframu znajduje się w Chinach. Zasoby są też m.in. w Rosji, Austrii i Portugalii.
Produkcja wolframu w świecie w 2021 roku, w tysiącach ton: Chiny 66, Wietnam 4.5, Rosja 2.4, Boliwia 1.4, Rwanda 0.95, Austria 0.9, Hiszpania 0.9, Portugalia 0.62.
Około 20% importowanej przez Chiny żywności pochodzi z USA. Amerykańska soja stanowi około 11 % całkowitego importu żywności do Chin, zastąpienie jej dostawami krajowymi byłoby zaporowo drogie. Koszt uprawy własnej soi jest dwukrotnie wyższy.
Europa ma marną demografie i starzejące się społeczeństwa, słabe innowacje, braku pomysłu na XXI wiek oraz nienowoczesną infrastrukturę i podupadający w wielu regionach przemysł. Jest niezdolna do rywalizacji z Chinami. Ale sytuacja krajów Europy jest bardzo nierówna.
Możliwe że trwająca od stuleci dominacja cywilizacji Zachodu właśnie się kończy
W październiku 2021 eksport z Chin wzrósł o ponad 27 % rdr, do 300 mld dolarów. Import wzrósł słabiej do niespełna 216 mld dol. Powstało w miesiąc 84 mld dolarów nadwyżki handlowej.
Tajwan w październiku wyeksportował towary wartości 40 mld dolarów !
Tamtejsze firmy podnoszą ceny dla swoich klientów ze świata na co pozwala brak konkurencji i deficyt towarów na światowym rynku. Zadrukowana bilionami we wzory dolara i euro celuloza coraz mniej jest warta.
W futurologii , fantastyce naukowej i politologi występuje termin „Post-work society” ( Daniel Susskind: World Without Work: Technology, Automation, and How We Should Respond, 2020 ) dotyczący przyszłego społeczeństwa o bardzo niskiej stopie zatrudnienia. Według różnych prognoz w nadchodzących dekadach uda się zautomatyzować ponad 50% prac wykonywanych dotąd przez ludzi. Społeczeństwo będzie funkcjonować dzięki Uniwersalnemu Dochodowi Podstawowemu (UBI - Universal Basic Income ) czyli powszechnemu zasiłkowi socjalnemu o ile uda się bardzo wysoko opodatkować dochody właścicieli zautomatyzowanych fabryk i zautomatyzowanych usług co jest wysoce wątpliwe.
Nie po to neoliberalizm zlikwidował wysokie progresywne podatki dochodowe oraz budowano od lat siedemdziesiątych Raje Podatkowe służące totalnemu unikaniu opodatkowania aby teraz Kapitał płacił 90% podatki na „patoli, nierobów i margines”. Nazywając rzecz po imieniu dalej będzie rosnąć rozwarstwienie dochodowe i majątkowe oraz powszechna bieda.
Poważane i wiarygodne studium z „Journal of Political Economy” z 2020 roku wskazuje ze automatyzacja ma jednak negatywny wpływ na zatrudnienie i płace: "One more robot per thousand workers reduces the employment-to-population ratio by 0.2 percentage points and wages by 0.42%”. Wcześniej zdania na temat wpływu automatyzacji były mocno podzielone. Uważano że utratę miejsc pracy skasowanych przez automatyzacje zastąpi na przykład produkcja robotów i ich serwis.
Na świecie pracowało w 2020 roku 3,02 mln robotów przemysłowych. Ich liczba zwiększyła się o rekordowe 384 tysięcy w ciągu roku. W Chinach uruchomiono aż 169 tysięcy nowych maszyn w 2020 roku. Około 76 % wszystkich robotów na świecie pracuje w pięciu krajach: Chinach, Japonii, USA, Korei Południowej oraz Niemczech. Przemysł motoryzacyjny stracił pozycję lidera robotyki.
Największym odbiorcą robotów w 2020 roku stał się przemysł elektryczny/elektroniczny. Liczba robotów przemysłowych w Azji jest ponad dwukrotnie większa niż ich suma w Europie oraz USA i Ameryce Południowej. Według danych IFR światowym liderem w gęstości robotów przemysłowych była w 2020 roku Korea Południowa mając 932 robotów na każde 10 000 pracowników produkcyjnych. Stany Zjednoczone z 255 robotami mają słabe, jak na hegemona, 7 miejsce w świecie. Aby zapobiec powstaniu rynku pracownika firmy tam rzekomo chcą mocno postawić na robotyzacje. W Polsce gęstość wynosi 52 roboty przemysłowe. Często są to stare, wypracowane jednostki przywożone z zachodu do Polski głównie po to aby jako duża kwota figurować w kosztach firmy.
Grupowa ideologia grabieży TKM ( Teraz K..rwa My ) ) zyskała ponurą sławę w czasach afer rządów AWS ale w istocie sprzedaż polskich firm za łapówkę trwała od początka lat dziewięćdziesiątych. TKM zmienił sobie w 2015 roku hasło na „Mam się to po prostu Należy”. Te dywizje Misiewiczów to Należymisie. Wisienką na torcie TKM będzie uwikłanie Polski w wojnę.
Przekształcenie Polski w neokolonie Taniej Siły Roboczej dla Zachodu okazało się strasznie niebezpieczne. Pociąg technologii Polsce odjechał i nie ma ja do niego wsiąść:
1.Prezes Electromobility Poland 4.11.2021 na posiedzeniu Parlamentarnego Zespołu na rzecz Rozwoju Elektromobilności i Energetyki Prosumenckiej zdał posłom relację z postępów projektu samochodu elektrycznego „Izera”.
„Polska straciła kompetencje projektowania i budowania samochodów, fabryk samochodowych. Wiemy to, bo pytaliśmy polskie firmy, czy są nam w stanie w tym pomóc i okazało się, że nie bardzo potrafią. Te kompetencje 15, 20 lat temu zostały wyprowadzone poza Polskę i teraz mrówczą pracą krok po kroku musimy je sprowadzić z powrotem”
Platforma czyli podłoga z układem jezdnym, kierowniczym, hamulcowym i miejscem na baterię dla samochodów Izery będzie zagraniczna. Wymieniana jest nazwa Toyota.
„Przy małej skali 100 tys. aut rocznie w porównaniu do gigantów tworzenie własnej platformy nie jest ekonomicznie uzasadnione ”
Same nadwozia – mają być ich trzy rodzaje – również powstaną przy pomocy "integratora technicznego doświadczonego w projektowaniu i wdrażaniu do produkcji, by mieć się od kogo uczyć".
Zagraniczna będzie bateria (40% kosztów samochodu), silnik, inverter i cała elektronika. Polskie będą... plastiki i gumy w czym mamy doświadczenie no i przy odrobinie szczęścia trochę prostych części metalowych. Chcą uzyskać efekt skali kupując typowe części u konkurencji z masowej produkcji. Blacha na samochód będzie importowana. Na razie jest tylko makieta samochodu. Zatem zmarnowanych zostanie na tym projekcie 5-10 mld złotych.
2.W cenach bieżących wieloletnie przygotowania do „energetyki jądrowej” kosztowały ponad 1 mld złotych czyli w aktualnych cenach blisko 2 mld złotych. Wiemy tylko że najlepsza lokalizacja to „pas nadmorski o głębokości 250 km” czyli prawie pół kraju. Tymczasem dwa reaktory jądrowe z Żarnowca niezawodnie pracują na Węgrzech i w Finlandii. Utrata kompetencji jest wstrząsająca. Owe 5-10 mld złotych podatnika na zabawę w samochód elektryczny to nie tak dużo.
3.Polska w 2001 roku kupiła licencje - dokumentacje w hamburskiej stoczni z zamiarem zbudowania 7 korwet "Gawron" w 3 lata. Po 18 latach budowy i przekroczeniu kosztów o „100%” ( całego programu ) zbudowano praktycznie jeden śmieszny, bezużyteczny nieuzbrojony patrolowiec ORP "Ślązak". Wyposażenie okrętu jest zagraniczne i budowa polegała na pospawaniu blach i montażu wyposażenia.. Pełnoletni okręt zardzewiał już i mocno dymi co świadczy o złym stanie silników. Ponieważ kadłub okrętu jest stosunkowo tani przy licznym uzbrojeniu w rzeczywistości koszty przekroczono nawet o 2000 %.
Nie bogata Malezja kupiła tą samą licencje i bez problemu zbudowała 6 sztuk korwet w 3 lata. Są one dobrze oceniane i nie stwarzają problemów. Niemiecka licencja była bardzo dobra i dopracowana. Konstrukcja jest w dodatku podatna na modernizacje. Utrata kompetencji jest rażąca jako że stocznie PRL były dużym producentem statków a produkowano nawet podwodne okręty sowieckie, oczywiście bez wyposażenia bojowego. Piętą achillesową była konieczność zakupu drogiej elektroniki i automatyki z Zachodu. Mimo zdjęcia embarga na mikroelektronikę produkcji elektroniki i automatyki w III RP nie podjęto.
4.Zespawano podwozia do haubic ale pękały. Do koreańskiego podwozia, które nie pęka dokręciliśmy kompletną brytyjską haubice !
PRL był dużym producentem i eksporterem uzbrojenia. Utrata kompetencji jest rażąca !
„Demonstrator czołgu” sporządzono głównie ze sklejki i paździerzu.
5.Zmodyfikowany bo raczej nie zmodernizowany, karabin Kałasznikowa rdzewieje jak szalony i odpadają od niego części.
Po trzydziestoletniej przerwie geopolitycznej, tej jednobiegunowej chwili siły USA, okazało się że zdolności militarne Polsce są mocno potrzebne a Polska je sama rozmontowała.
Znana od dawna regulacja kaskadowa służy najczęściej do poszerzenia pasma systemu czyli polepszenia szybkości i dokładności odpowiedzi, zmniejszenia szumów, linearyzacji organu wykonawczego lub linearyzacji całej pętli. W systemie kaskadowym jest wiele pomiarów stanów ale tylko jeden organ wykonawczy.
Regulator nadrzędny ( pętli w sobie może być dowolna ilość ) wytwarza wartość zadaną dla regulator podrzędnego. W serwomechanizmach najbardziej wewnętrzny jest regulator prądu, następnie regulator szybkości i w końcu regulator zadanego położenia generowanego przez program CNC lub robota.
Są sensory prądu / prądów silnika, prędkości i położenia przy czym prędkość może być różniczką z położenia jeśli szumy nie są za duże. Sygnałem wyjściowym jest napięcie dla silnika które może być wektorem. System jest wygodny bowiem łatwo można ograniczyć do bezpiecznej wartość prąd silnika co jest bardzo ważne z uwagi na stosowane dynamiczne forsowanie napędu czy jego szybkość i to tak że nie zaburza to z grubsza stabilności całego systemu.
W analizach ruchu położenie to całka z prędkości a prędkość to całka z przyśpieszenia. Przyśpieszenie to całka z rzadko używanego szarpnięcia – jerk. Ale są jeszcze snap, cracle, pop - bez polskich odpowiedników.
Ogólnie rzecz biorąc regulacja kaskadowa polega na regulowaniu systemu który już ma sprzężenie zwrotne. Sprzężenia zwrotne ujemne a rzadziej dodatnie są wszechobecne w przyrodzie. Czasem nie zdajemy sobie sprawy z tego że proces który chcemy regulować już ma sprzężenie zwrotne. Z kolei ten regulowany proces może być regulowany nadrzędnie. I tak dalej.
W systemach regulacji kaskadowej bardzo ważne jest zapanowanie na całkowaniem w nasycających się regulatorach. Optymalne algorytmy „Anti wind – up” są różne dla różnych miejsc regulatorów w kaskadzie.
Na lewym rysunku regulator na podstawie pomiaru z „Level sensor” operuje zaworem dla uzyskania zadanego poziomu płynu w zbiorniku. W znacznie lepszym systemie kaskadowym dodano „Flow sensor” i regulator. Regulator nadrzędny podaje regulatorowi podrzędnemu wymagany przepływ. Regulacja kaskadowa jest dużo lepsza. W przypadku gdy ciecz odpływa ze zbiornika przy właściwym poziomie dopływ powinien równoważyć odpływ
Popularny, niezwykle żywotny, wewnętrznie skompensowany dla wzmocnienia jeden, wzmacniacz operacyjny NE5532 ma wbudowane w sobie trzy pętle sprzężenia zwrotnego dla uzyskania pożądanej charakterystyki częstotliwościowej z użyciem 4 kondensatorków monolitycznych. Musi być objęty co najmniej jedną pętlą zewnętrzną sprzężenia zwrotnego (nie nadaje się na komparator ) ale w dalej omówionym jego zastosowaniu kaskadowe pętle są dwie !
Sprzężenia zwrotne są wszechobecne.
Testowanie stworzonego programu z reguły jest wielokrotnie droższe niż tworzenie. Aby obniżyć koszty i przyspieszyć proces Microsoft i wszystkie firmy sprzedają programy niedorobione i niebezpieczne. Traktują nabywców jako testerów i na podstawie ich wyników darmowej pracy ( sprzężenie zwrotne ) poprawiają kiepskie produkty.
Ojciec masowej motoryzacji Henry Ford, owładnięty swoją ideą samochodu, mógł ją realizować dlatego że był inżynierem w już wtedy potężnym koncernie General Electric Edisona.
Twórcy Apple nie wypadli sroce spod ogona a nauczyli się wszystkiego u Hewlett – Packarda (Steve Wozniak. Ojciec Wozniaka był inżynierem w Loockheed ) i innych firmach. W swoim komputerku zastosowali podobny procesor do linii stosowanej w rodzinach przyrządów HP konstruowanych w USA. W przyrządach konstruowanych w oddziale japońskim HP lubiano wtedy zupełnie inną rodzinę procesorów Z80. W USA znakomicie funkcjonował układ koncernów z rządem, który dawał firmom fajne kontrakty ale jednocześnie koncerny były odpowiedzialne za popularyzacje technologii i ciągnięcie całej gospodarki do przodu. Myszkę z GUI Jobs podejrzał u Xerox Alto w 1979 roku. Finansjeryzacja zniszczyła amerykański przemysł a największy kiedyś koncern przemysłowy świata GE został Zoombie.
W średnich niemieckich firmach kluczowe role zwykle pełnią byli pracownicy Siemens, Infineon, Bosch, Bayer... Siemens był i jest narodowym koncernem elektrotechnicznym Niemiec. Jest czymś takim jak był GE w USA. Chiny skopiowały ten model migracji pracowników po firmach i także u nich on działa jak należy.
John Fluke pracując w General Electric (!) w 1948 roku założył firmę, która szerszą działalność produkcyjną podjęła w 1953 roku. Jako oficer w czasie wojny był statkowym inżynierem elektrykiem za co otrzymał Legion of Merit a przed odejściem rangę Commander. Lotniskowce już pod koniec wojny zaczęły się gwałtownie komplikować. Rannymi i odznaczonymi oficerami marynarki II Wojny byli też prezydenci John Kennedy i George Bush.
Fluke w 1993 roku przejął dział testów i pomiarów Philipsa ale współpraca trwała już wcześniej. Oferta Philipsa weszła do oferty Fluke. W 1992 wypuścili oni pionierski, ręczny oscyloskop z miernikiem z ekranem LCD. Jako przetwornik Flash ADC zastosowano w nim 8 bitowy układ TDA8703 Philipsa dostarczający do 40 M próbek na sekundę. Zoptymalizowany układ ADC dedykowany do masowej produkcji nowoczesną technologia był przede wszystkim tani na tle wariackich cen takich przetworników dedykowanych do techniki profesjonalnej i militarnej! Duet Sony - Philips technikę DSP wraz z przetwornikami sigma delta umieścili pod strzechami domów świata a pracownicy Philipsa dogłębnie rozpracowali temat ADC otwierając drogę do dzisiejszych szybkości. Całością oscyloskopu dyrygował wydajny 16 bitowy mikrokontroler Intel 83C196 z pamięcią ROM programu. Zastosowano kilka dedykowanych układów ASIC ale i tak elementów SMD było mnóstwo. Zastosowane rozwiązanie bardzo trudnego układu wejściowego oscyloskopu małpowane jest nawet stosowane obecnie.
Obecnie Scopemeter Fluke o paśmie 20 MHz kosztuje ponad 5 tysięcy złotych a z pasmem powyżej 200 MHz do 20 tysięcy złotych. Producenci z Azji są tańsi ale pomyłka skutkuje zniszczeniem ich wyrobu a Fluke jednak jest głupotoodporny.
W 2016 roku Fluke Corp zatrudniał ponad 2500 pracowników.
HP, Tektronix i Fluke długo byli światowymi liderami typowych elektronicznych przyrządów pomiarowych, także wysokiej klasy, których jest kilkadziesiąt grup. Są one niezastąpione w każdego rodzaju laboratorium badawczym i konstrukcyjnym, procesie produkcyjnym oraz w pracach serwisowych. Ofertę tych koncernów uzupełniały firmy niszowe ale produkowane w małej ilości przyrządy były i są okropnie drogie.
Przyrządy trzech wymienionych firm korzystnie odstają od konkurencji odpornością na pomyłkowe, złe potraktowanie. Stąd ich niesamowita żywotność. W laboratoriach poważnych firm są przyrządy mające ponad 30 lat i są w 100% sprawne i dokładne.
HP pierwszy swój minikomputer 2116 z 1967 roku dedykował do systemów pomiarowych.
Wymagania na automatyzacje pomiarów w sekwencjach różnych testów były oczywistością. Testy samolotowego silnika odrzutowego czy silnika rakietowego są kosztowne i nie ma tam miejsca na ludzkie błędy i zaniechania.
Przykładowo Fluke „5500A Multi-Product Calibrator” (2005) ma roczną dokładność lepszą niż 0.005% a dzienną zmienność 4 ppm. Jest gotowy do pracy po 10 minutach nagrzania od włączenia. Przyrząd ma interfejsy i współpracuje z komputerem PC.
Polska w epoce Gierka kupiła licencje na cyfrowe woltomierze DC i omomierze ale szybko się ona zestarzała i bardzo ubogie funkcjonalnie produkty stały się anachroniczne a były przy tym okropnie drogie.
W wirtualnym muzeum http://www.rw6ase.narod.ru/ pokazano radziecką elektronikę a w tym przyrządy pomiarowe. Zapóźnienie było naprawę duże.
Od początku XXI wieku Fluke rozwijał linie multimetrów 183, 185, 187, 189. Ten ostatni kosztuje obecnie netto 1999 złotych a model 185, 1659 złotych. Przyrządy mierzą napięcia i prądy stałe oraz skuteczne zmienne RMS, oporności, pojemności, częstotliwość, wypełnienie i temperaturę. Sygnalizują akustycznie połączenie. Z rozdzielczością do 5000 pomiary są dość szybkie ale z rozdzielczością do 50 000 już irytująco wolne. Dla napięć zmiennych błąd zaczyna gwałtownie rosnąć przy częstotliwości powyżej 20 KHz ale dla prądów już od 5 KHz.
W tabelce podano dokładności przyrządów. W pierwszych modelach zastosowano mikrokontroler 8 bitowy a w nowszych mikrokontroler 32 bitowy ARM. Komunikacja z komputerem PC jest podczerwonym łączem IRDA. Podświetlany diodą LED wyświetlacz LCD ma interface 4 x 40 pinów
Na zdjęciu pokazano płytę drukowana z układami scalonymi urządzenia 185. Na drugiej stronie PCB są tylko małe elementy bierne SMD i element ochrony.
Na uproszczonym schemacie blokowym wykonane na zamówienie chipy CMOS, A przełącza zakresy a B jest przetwornikiem ADC. Oczywiście schemat jet absurdalnie uproszczony jako ze już w układzie DC oporności kluczy CMOS są eliminowane w układzie Kelwina a układ dla przebiegów AC jest jeszcze bardziej wymyślny. Przełącznikami rezystorów do pomiaru prądów ( 500 uA … 10 A ) są tranzystory Mosfet i pomiar jest bez przerwy w obwodzie ( przekładanie wtyczki do gniazdek z wcześniejszym rozłączeniem prądu !) i w wyświetlaniu co jest bardzo wygodne.
Perfekcyjnie rozwiązano ochronę i bezpieczeństwo - 1 PTC, 2 spark gaps, 2 varistors, 1 fusible resistor and 11 amp 1000V HRC fuse. Duży bezpiecznik ma potężna zdolność rozłączeniową. Jeśli przez nieuwagę miernik jest amperomierzem a końcówkami dotkniemy mocnych szyn mocy dla zmierzenia napięcia ( sprzeczność miernik sygnalizuje ale w hałaśliwym miejscu tego nie usłyszymy ) gdzie prąd zwarcia jest rzędu 50 KA to prawie nic się nie stanie ( poleca iskry a przewody szarpną i się nagrzeją ) a przepalenie bezpiecznika jest sygnalizowane. Nie należy tam wkładać byle bezpiecznika bo następnym taki incydent można przepłacić kalectwem lub życiem.
Oprócz licznych scalonych przełączników CMOS i Mosfetów użyto do przełączania miniaturowego przekaźnika oraz dwóch transoptorów z tranzystorami MOS.
Nawet w modelu 189 inteligencja autoranging-u nie jest powalająca i powinno to szybciej działać.
Można używać akumulatorków co racjonalizuje koszta.
Milowym krokiem w dziedzinie przyrządów pomiarowych było wypuszczenie przez Intersil w 1977 roku kompletnych 3 1/2 cyfrowych mierników ( maksymalny odczyt 1999) w technologii CMOS w obudowie DIL40. Zawierają one m.in. przetwornik ADC metody podwójnego całkowania. Z uwagi na duże niezrównoważenie wzmacniaczy i komparatorów CMOS zastosowano pionierskie autorównoważenie. Układ ICL7106 sterujący wyświetlacz LCD był znacznie popularniejszy niż układ 7107 do wyświetlacza LCD. Odrobinę późniejszy układ 7109 jest identyczny w części analogowej ale ma 12 bitowy plus znak interface do mikroprocesora lub układu UART.
Układom 7116/7117 dodano mało istotną funkcje Hold. W późniejszym układzie układzie 7126 pobór mocy z bateryjki 9 V zmniejszono do 1 mW czemu odpowiada 8 tysięcy godzin pracy.
Uciążliwe długie wyjście z nasycenia zlikwidowano dopiero w układach 7136 gdzie już pierwszy pomiar po ustąpieniu przesterowania jest dobry. Są one zgodne pinami z układami 7106 i 7126.
4 1/2 cyfrowy ( maksymalne wskazanie 19 999) układ miernika 7129 bezpośrednio sterujący wyświetlacz LCD ma piny z sygnałami under i over range oraz „10:1 Range Change Input” do implementacji funkcji Autorange. W układzie rozbudowano sekwencje decałkowania. Źródło napięcia odniesienia jest zewnętrzne a generator taktowany jest rezonatorem 120 KHz a nie tanimi elementami RC.
4 1/2 cyfrowy ( 19 999, wejściowa rozdzielczość 10uV ) układ 7135 do sterowania wyświetlaczy LED, LCD lub plazmowego wymaga dodatkowych układów scalonych do tego celu. Jego 6 pinów pozwala też na prace z mikroprocesorem i UART-em. Źródło napięcia odniesienia jest zewnętrzne. Ponieważ polepszono szybkość zintegrowanych wzmacniaczy operacyjnych i komparatora zrezygnowano z rozbudowanego decałkowania.
W układzie ICL7129 zastosowano wieloetapowe decałkowanie. W pierwszym etapie szybkie decałkowanie pełnym napięciem odniesienia a w drugim etapie napięcie 10 x krotnie obniżonym.
W pierwszym etapie można przerwać decałkowanie przed wyzerowaniem integratora gdy napięcie na nim jest już małe aby decałkowanie było monotoniczne bez zmiany znaku napięcia na integratorze.
Wieloetapowe decałkowanie oprócz zalet ma też wady i przyrost dokładności nie jest bynajmniej duży.
Układy 3 1/2 cyfrowe zyskały ogromną popularność i skopiowano je w wielu krajach a w tym krajach RWPG. Trymowane wystarczająco dokładne dzielniki udało się wykonać masową tanią technologią grubowarstwowa. Niestety próby produkcji dzielników 10 razy dokładniejszych zawiodły i stąd dokładniejsze układy 4 1/2 cyfry nie zyskały tak dużej popularności.
Ręczne multimetry z tymi układami miały coraz więcej funkcjonalności i szybko taniały.
Przy stosunkowo niewielkim wzroście komplikacji chipa i umieszczeniu w obudowie 52 lub 68 pin można by dodać układom dużo funkcjonalności ale jak zawsze powstaje pytanie czy rynek to chwyci ?
Już w „1985 Intersil_Application_Handbook” zamieszczono „A046 Building a Battery Operated AutoRanging DVM with the ICL7106” Wykonawcze klucze CMOS CD4016 zmieniają zakresy 200mV-2V-20V-200V. Aby wyeliminować błąd który wniosłyby rezystancje kluczy zastosowano idee pomiaru Kelwina do jednego z pinów oporników.
Dodanie monolityczne tego dość rozbudowanego systemu do układów ICL wymagałoby raptem kilkuset tranzystorów CMOS. Ale układ nie nadaje się do pomiarów zmiennoprądowych AC, który to jest złożony.
W miernikach z funkcjonalnością Autoranging zasilanych z sieci można stosować kontaktrony ze stabilnym stykiem zwilżonym rtęcią ale one pracują poprawnie tylko w określonym położeniu !
Stosując w mierniku o dokładności 3 1/2 cyfrowej układ przetwornika 4 1/2 cyfrowy z takim wyświetlaczem ale z tanimi, masowymi dzielnikami o dokładności 3 1/2 cyfry potrzeba manipulowania zakresami pomiaru gwałtownie spada. Wiadomo o tym od zawsze ale producenci nie chcą się tłumaczyć z tego że miernik który ma wyświetlacz 4 1/2 cyfry ma dokładność jak 3 1/2 cyfry.
Sprawa optymalnego algorytmu Autoranging jest otwarta. Po pierwszych patentach nastąpiło zniechęcenie.
Philips w 1986 roku wypuścił „PM2534 i 35 System Multimetr” Ładnym urządzeniem z interfejsami komputerowymi dyrygował nowy wówczas mikrokontroler Intel 8031 czyli '51 bez wewnętrznej pamięci ROM. Przy 100 pomiarach na sekundę rozdzielczość wynosiła 2999 ( plus znak ) zwalniając kolejno z rozdzielczością 29999, 299999 do jednego pomiaru na 3 sekundy z rozdzielczością 2999999 czyli trzech milionów. Rozdzielczość na zakresie 300 mV wynosiła zatem 0.1 uV co wydaje się niemożliwe. Tak jak każde takie urządzenie tego rodzaju jest jednak bardzo dokładny tylko na zakresach stałoprądowych. Wejściowy dzielnik wykonano w drogiej technologii cieńkowarstwowej tak samo jak produkowane są drabinki do przetworników DAC 18-20 bitowych. Dzielnik napięć ( bez laserowego czy innego trymingu ) choć bardzo stabilny temperaturowo i starzeniowo nie ma jednak wystarczającej dokładności toteż przyrząd musi być skalibrowany i na podstawie danych z kalibracji program wylicza dokładną wartość pomiaru.
Wejściowym wzmacniaczem dla zakresów DC jest układ LTC1052 Zero Drift ( nadal jest oferowany ! ) z autorównoważeniem obniżającym też szumy 1/f który jest trochę ulepszonym układem Intersil ICL7652 jako że rzekomo technologia CMOS Linear Technology była ulepszona. Układ ten w katalogu LT pojawił się w 1986 roku. Układy takie mogą pracować tylko liniowo i są bardzo wrażliwe na przesterowanie, z którego długo wychodzą.
Stąd w PM2535 między jego wejściem a wejściem dano wyrafinowany układ o bardzo niskiej upływności zapobiegający przesterowaniu układu. Jednocześnie sygnał wypracowany przez dwa OPA z układu LM358 jako komparatory poprzez jeden z ASIC-ow informuje procesor o ekscesie. Program obniży czułość przełączając w górę zakres. Algorytm może zwiększyć czułość gdy pomiar jest poniżej 9% skali.
Zastosowano całkujący przetwornik ADC ale tylko przy najszybszym pomiarze jest to typowe podwójne całkowanie. Natomiast przy większej rozdzielczości pomiaru sekwencji jest po 10, 100, 300 razy więcej. W urządzeniu oczywiście użyto układów ASIC.
Maksymalna częstotliwość taktowania licznika przy decałkowaniu wynika z pasma integratora oraz szybkości odpowiedzi komparatora i układu State Machine i sterowanych analogowych kluczy oraz jeśli jest stosowany, wejściowego wtórnika na szybkim OPA.
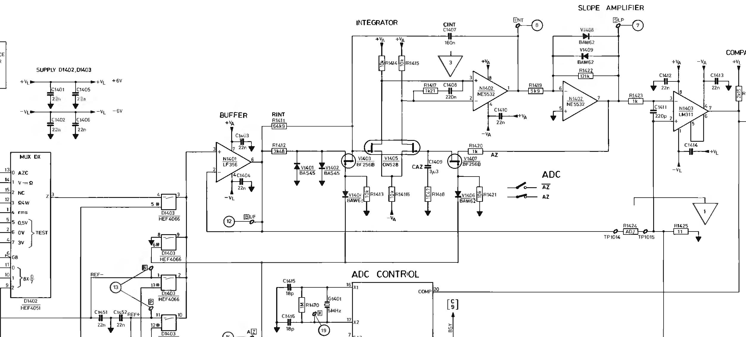
Na schemacie pokazano połowę wejściowych kluczy D1403 - CD4066, bufor napięć na szybkim układzie N1401-LF156, integrator zbudowany wokół podwójnego układu N1402 -NE5532 ( z dodaną wejściową parą wybranych JFetów V1406 - ON526), wzmacniaczem o K=20.5 raza z tej kostki i komparatorem N1403-LM311.
Dla wymaganej dokładności wzmacniacz integratora musi być szybki, mieć stałoprądowe wzmocnienie >>120 dB i mieć małe szumy. W 1986 roku takiego układu OPA nie było i pojawiły się one dopiero w XXI wieku.
Podwójny układ bipolarnego ( ma faktycznie jednego JFeta nie pokazanego na schemacie jako źródło prądowe ) wzmacniacza firmy Signetics NE5532 ( kupił go Philips ) pojawił się w 1978 roku od razu wzbudzając zainteresowanie. Był dedykowany do zastosowań audio. Texas wcześniej wypuścił tanie układy wzmacniaczy BiFet TL081,2,4 i wyselekcjonowane z nich do celów Audio TL071,2,4 o trochę mniejszych szumach. NE5532 i TL071,2,4 były lepsze niż skomplikowane sygnałowe wzmacniacze audio zbudowane z elementów dyskretnych ! Musi to dziwić bo przecież monolityczne tranzystory PNP miały nędzne parametry a dyskretne miały normalne jak scalone tranzystory NPN parametry.
NE5532 wykonany był prostą, tanią starą technologią z marnymi tranzystorami PNP. Z jego pasmem nie można było zastosować tranzystora PNP w wyjściowym komplementarnym wtórniku i dlatego dano diodę w miejsce B-E tranzystora ( wzmocnienie prądowe 1 ) normalnego wtórnika. Układ jest topologią wzorowany na starszym szybkim układzie National LM118. Ma aż cztery kondensatory kompensacji częstotliwościowej. Angażują one powierzchnie chipa układu i stąd cena jest wyższa niż prostych układów. Układ ma aż trzy pętle sprzężenia zwrotnego w pętlach w stopniu 2 i 3 ! Układ znakomicie pracuje tylko liniowo i nie powinien być przesterowany. Nie należy go używać jako komparatora.
Wykres pokazuje że wzmocnienie 1 ma on przy częstotliwości circa 10 MHz ale eksperymenty wskazują ze jest to raczej około 20-30 MHz. Układ musi mieć kondensator blokujący między zasilaniem dodatnim i ujemnym przy sobie ! Bez tego potrafi wewnątrz oscylować z minimalnym sygnałem RF-VHF na wyjściu. Wtedy ma powiększone zniekształcenia i szumy a nawet napięcie niezrównoważenia.
Wszystkie układy OPA w przyrządzie PM2535 mają dwa kondensator blokujące do GND zasilanie ujemne i dodatnie ale NE5532 ma jeden C1410 miedzy zasilaniami. Zatem konstruktorzy mieli odpowiednie informacje.
Dopiero w 2007 roku układ LM4562 miał niższe szumy i zniekształcenia. Królujący blisko 30 lat NE5532 nadal jest masowo produkowany pod różnymi nazwami przez wiele firm ! W obudowie DIL 8 od TI w TME przy 250 sztukach kosztuje 1.48 złotego. Niektóre firmy po smutnych przygodach z nowszymi układami wracają do NE5532.
NE5532 ma kompensacje częstotliwościową do wzmocnienia 1. Rozsądnie stosowany nie sprawia żadnych problemów
Różnicowa para JFetów V1406 pracuje ze znikomy napięciem wspólnym i zasilana jest przez rezystor R1416 a nie przez źródło prądowe. Wzmocnienie stałoprądowe całości przekracza 120 dB. Stosunkowo „duży” prąd polaryzacji pozwala zmniejszyć szumy napięciowe JFet-ów co jest istotne. Rezystor R1416 wraz z kondensatorem C1408 tworzy dwójnik do kompensacji częstotliwości pętli . Wartość R1416 wybrano trochę mniejszą niż transkonduktancja pary Fetów aby OPA miał w rozbudowanej pętli większy margines fazy w pętli z dodatkową wejściową parą różnicowa. Biorąc pod uwagę że sam OPA ma trzy pętle w sobie pętla integratora z para różnicową jest czwarta !
Klucze 4066 sterowane przez ASIC podają do bufora mierzone napięcie, dodatnie lub ujemne napięcie decałkowania i Zero do cyklu autozerowania. Podczas autozerowania załączone są klucze - Fety V1402 i V1407. Pierwszy z nich zmniejsza stałą czasowa integratora a drugi aktywuje sprzężenie z wejścia wzmacniacza na drugim w kostce N1402 OPA w konfiguracji odwracającej o wzmocnieniu K= 20.5 raza do wejścia dodatniego „hybrydowego wzmacniacza” integratora który z tego wejścia ma transmitancje jak regulator PI. Tłumienie dzielnika R1420 + Rdson / R1418 +1 = 26.1 raza, dla dużych częstotliwości, jest większe niż wzmocnieni 20.5 raza i 5 pętla ( !) sprzężenia autozerowania ma szanse być przy dużych częstotliwościach stabilna. Autozerowanie likwiduje niezrównoważenie i połowicznie szumy 1/f wejściowego bufora, integratora i wzmacniacza za integratorem ( na kondensatorze pamięci C1409=3.3 uF jest suma tych niezrównoważeń ) oraz dywersyjne nad – decałkowanie ale nie likwiduje niezrównoważenia komparatora. Z uwagi na szumy zastosowano na wejściu integratora i w innych miejscach sygnałowych dość małe wartości rezystorów
Optymalizacja odpowiedzi ( pobudzeniem jest suma wymienionych niezrównoważeń ) pętli autozerowania nie jest trywialna. Jest układ Automatycznej Regulacji. Sprawę w Nocie Aplikacyjnej do układów Intersil szczegółowo rozważył Teledyne. Chodzi o skuteczne autozerowanie i kompromisowe radzenie sobie z szumem rodzaju 1/f. Gdy układy ICL stosujemy w podanej przez Intersil aplikacji wszystko działa jak należy ale gdy realizujemy własną ideę ( układy są bardzo elastyczne w wielu zastosowaniach ) trzeba przestudiować tą AN.
W układach ICL71XX sprawa była jednak znacznie prostsza z uwagi na własności stworzonych układów w technologi CMOS ! Tam wejścia komparatora decyzyjnego można było dać równolegle do kondensatora integratora co jest bardzo korzystne ( jest to możliwe w CMOS z uwagi na znikomy prąd polaryzacji Mosfetów ) symulując lepsze własności częstotliwościowe wzmacniacza integratora.
Komparator w PM2435 jest zerowany i manipulowany ( program do zwiększenia rozdzielczości pomiaru) przez DAC sygnałem podanym ( pionowa linia ) na wejściowy rezystor R1425. Poziom zera komparatora jest ustalany przez pętle sprzętowo - programową po trwającym autozerowaniu. Manipulacja uwzględnia zmierzone zero komparatora.
W celu zwiększenia szybkości reakcji całej pętli całkującego ADC ( logika State Machine, klucze analogowe, bufor, integrator , wzmacniacz i komparator ) w szereg z kondensatorem integratora daje się rezystor wprowadzający zero przy dużych częstotliwościach co daje pozytywny efekt przyśpieszający. Ponieważ tutaj dodatkowo dano za integratorem wzmacniacz o K= 20.5 raza, aby komparator był dokładniejszy i miał mniejsze szumy, dano na wejście komparatora poprzez rezystor R1424 sygnał z bufora ( sprzężenie w przód ) aby tor był bardziej szerokopasmowy i odpowiedni dla częstotliwości taktowania.
Zmiana stanu na wyjściu komparatora natychmiast wymusza zmianę stanu sterującej klucze State Machine, która jest więc synchroniczno - asynchroniczna. Zmiana musi być natychmiastowa aby przez pozostałą część cyklu zegarowego ( rezonator kwarcowy przy ASIC jest 5 MHz ) nie trwało szkodliwe już decałkowanie które jest dywersyjne w stosunku do autorównoważenia.
Pętla autozerowania ma więc dynamikę regulatora PI ( drugie wejście pary JFeta integratora ) oraz inercji z zerem R1420 + Rdson ( załączony użyty BF256B ma 180 Ohm ), R1418 z C1409 z uwzględnieniem wzmocnienia 20.5 raza.
Ogromną zaletą przetworników całkujących jest tłumienie tętnień obecnych w mierzonym sygnale.
W dokładnym, skomputeryzowanym ( wyświetlacze 4 1/2 cyfry ) mierniku RLCZQD typu 4276 wybierana częstotliwość pomiarowa wynosiła 100 - 20 000 Hz i była syntezowana w pętli synchronizacji fazowej PLL. Podstawka pomiarowa w układzie Kelvina jest czteroprzewodowa. Na schemacie pokazano tylko sama idee "mostka" pomiarowego tego przyrządu. A2 jest tu Wzmacniaczem Instrumentalnym. Do przetwarzania ADC sygnałów z detektorów synchronicznych stosowana jest idea podwójnego całkowania realizująca pomiar stosunku dwóch napiec użytych do całkowania i decałkowania. Sygnał do decałkowanie jest równolegle wstępnie scałkowany ponieważ nie ma tu tłumienia tętnień. Do przetwarzania sygnałów z dużymi pulsacjami podwójne ( także z rozbudowanym decałkowaniem ) całkowanie nadaje się znakomicie szczególnie gdy czas całkowanie wybierzemy jest wielokrotność okresów sygnału tętnień co jest proste bowiem pierwotną podstawą czas dla PLL sygnału pomiarowego i układu sterującego jest ten sam rezonator kwarcowy.
Przyrząd ( skonstruowano go w Japonii gdzie HP miał oddział ) ma do wyboru dwa interfejsy do komputera. Współpracuje też na linii produkcyjnej z elektromechanicznym urządzeniem do selekcji elementów.
Przyrządy te pracują do dziś dnia !
Sprawdzenie.
1. W omawianym przyrządzie PM3525:
-Wylicz symbolicznie transmitancje odpowiedzi czasowej układu autorównoważenia . Po podstawieniu danych liczbowych z wartości elementów układu narysuj (można użyć programu lub naszkicować ) odpowiedz czasowa
-Co składa się na to że ta odpowiedź jest w kontekście optymalna ( cel uświęca środki a rozdzielczość jest 3 000 000 ) lub bliska optymalnej
2.Z czego wynika maksymalna (sensowna ) częstotliwość taktowania licznika i układu sterującej State Machine w ADC Dual Slope ?
3.Konwencjonalny transformator z racji indukcyjności rozproszenia i pojemności międzyuzwojeniowych ma słabe pasmo. Ruthroff ( oryginalna jasna publikacja z 1959, https://www.qsl.net/kp4md/ruthroff.pdf ) oczywiście z Bell Laboratories wynalazł transformator nawinięty linią symetryczną ( dla zmniejszenia rezystancji falowej skrętką ) ale także w modyfikacji kablem koncentrycznym na ferrytowym rdzeniu toroidalnym . Był to rezultat natężonych poszukiwań w potężnych amerykańskich koncernach i natychmiast znalazły one zastosowania. Szerokopasmowość przekracza 10 000 razy. Na wziętym z artykułu rysunku jest Hybrid na dwóch rdzeniach. Na pierwszym linia symetryczna - uzwojenie ma początek 1,3 a na drugim 5,7.
W Bell Laboratories ( BSTJ 1965-9 ) użyto ich do przeciwsobnego szerokopasmowego wzmacniacza mocy do modulatora optycznego ! Jak widać nad szerokopasmową komunikacją optyczną mocno pracowano od dawna !
-Nanieś na tym schemacie numery przewodów w wyjściowym Hybrid jak w oryginalnym artykule.





To nawet lepszy miernik ma układy CMOS na zamówienie. Duże firmy opanowują cały rynek. No bo jakie nisze zostały dla maluchów?
OdpowiedzUsuńWitam Światem bezlitośnie rządzą koncerny. Nie ma "zmiłuj sie"
Usuń